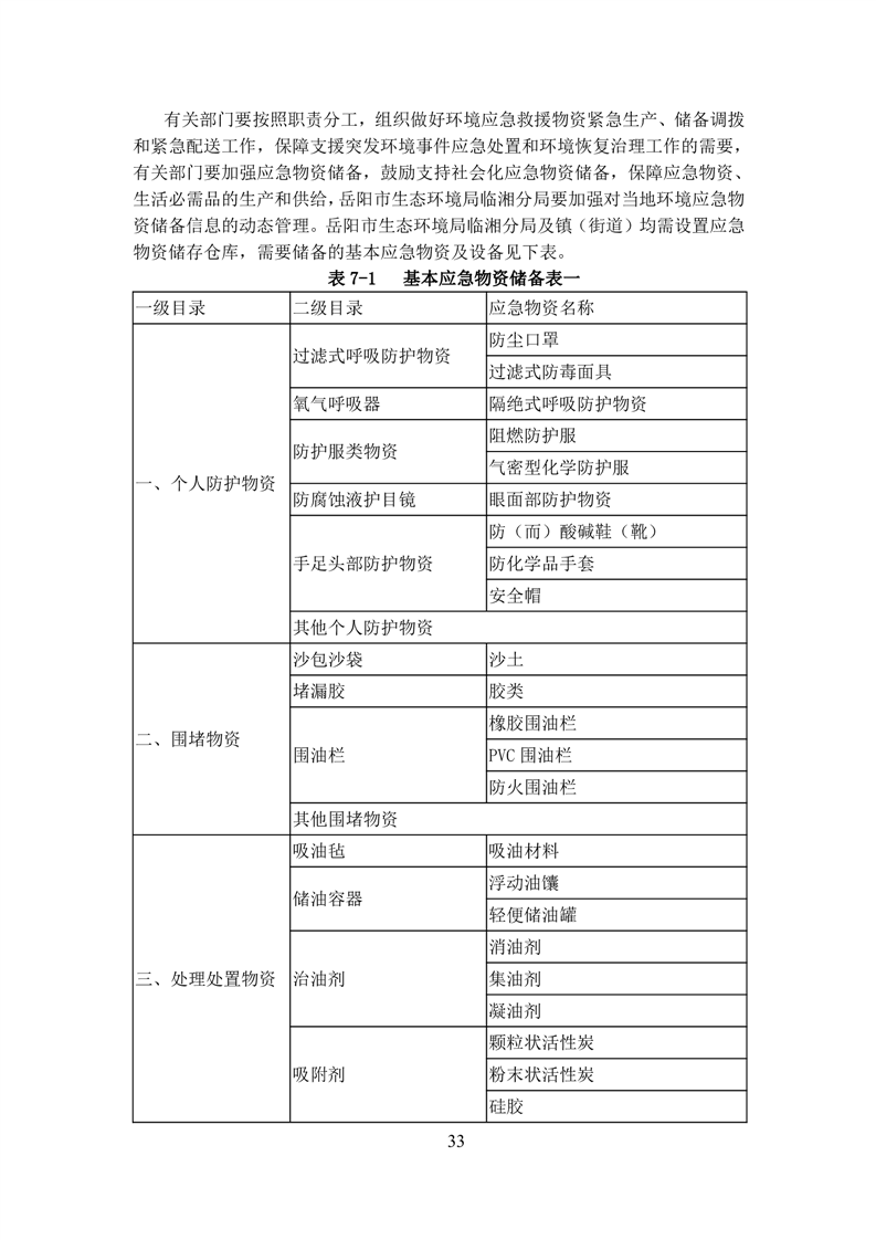
当前位置:
首页
>
政务公开
>
文件库
>
公示公告
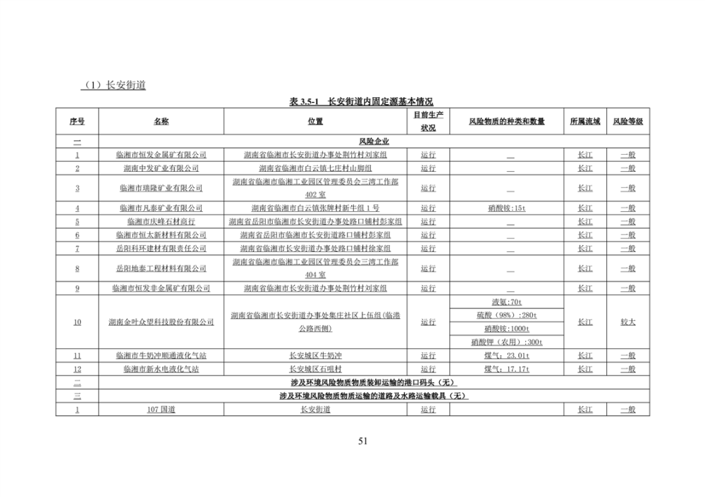
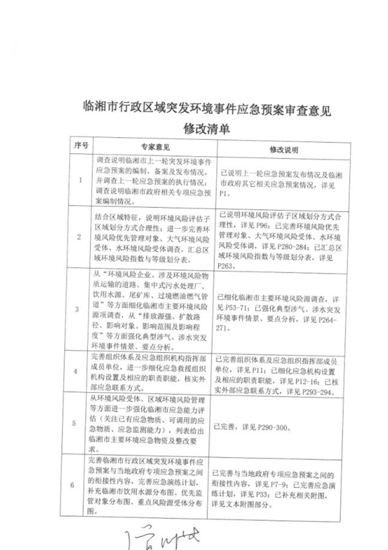
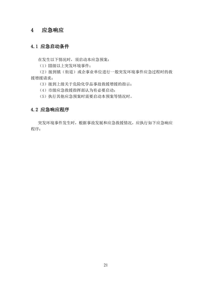
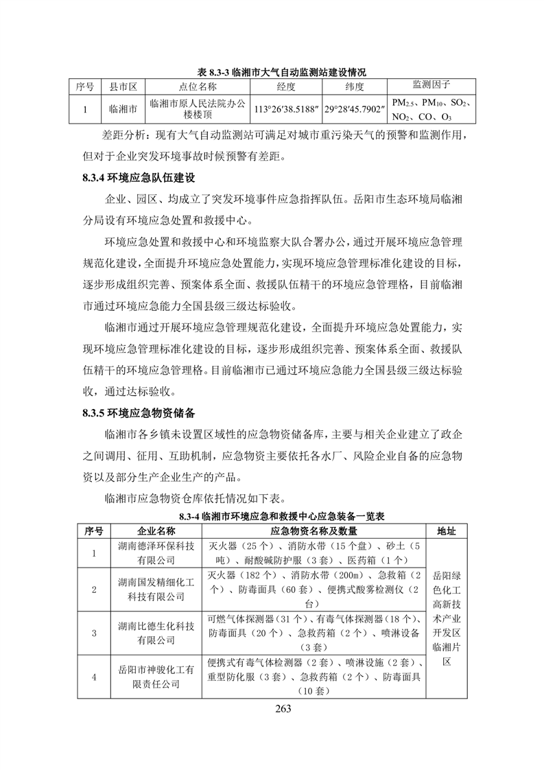
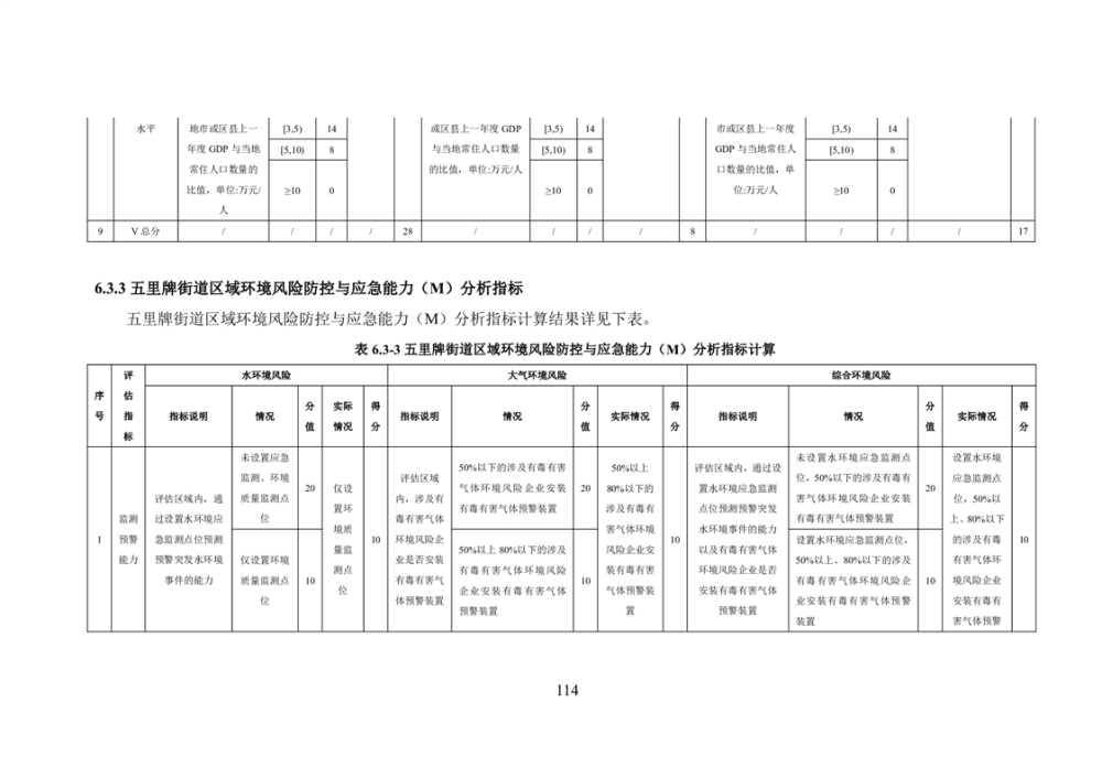
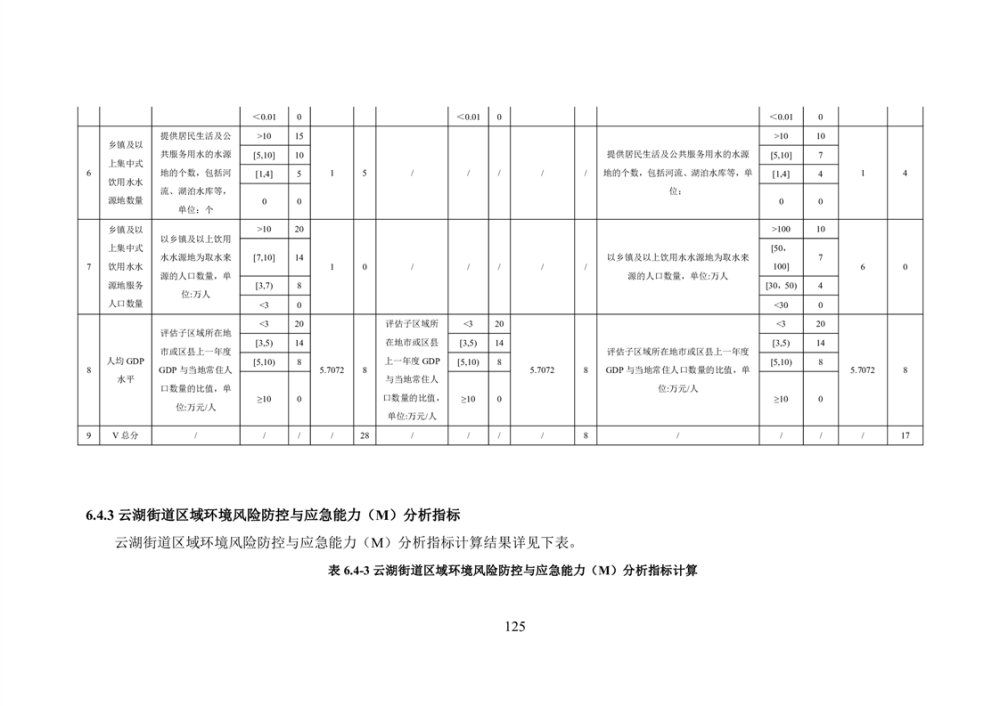
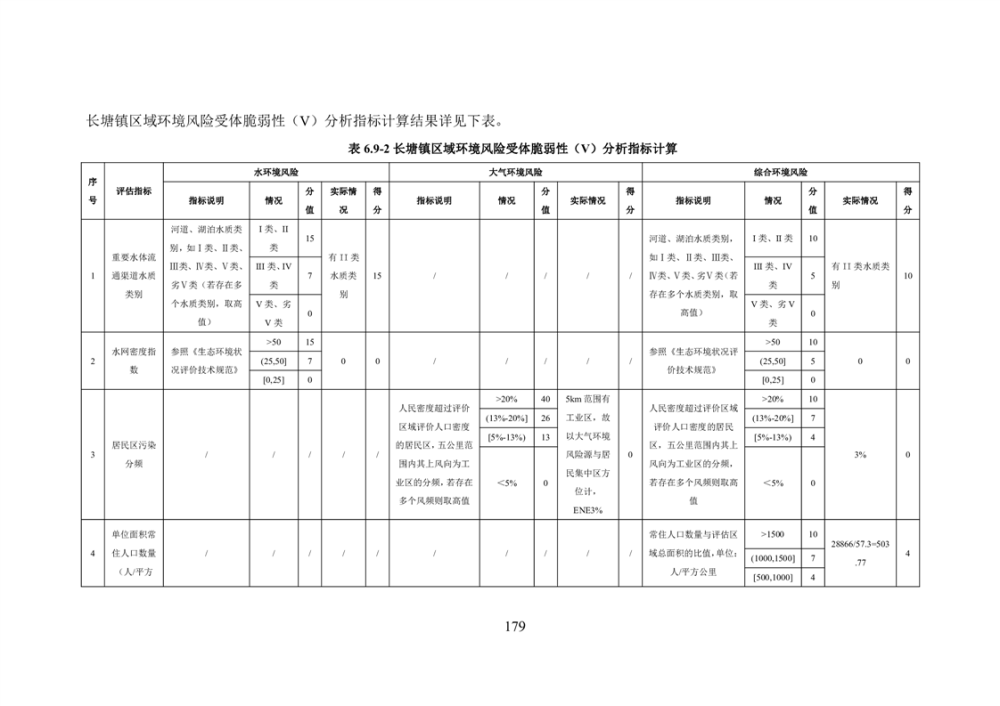
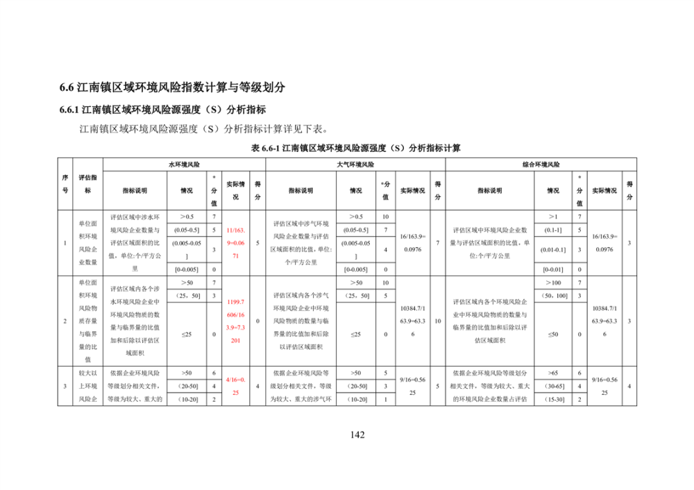
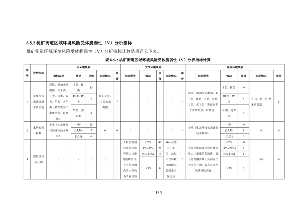
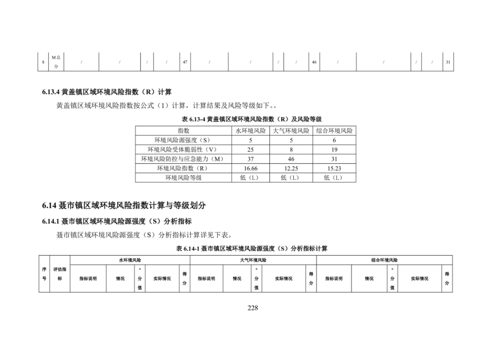
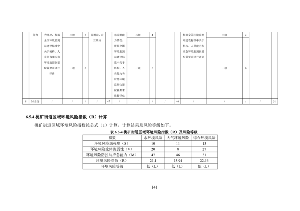
临湘市行政区域突发环境事件应急预案
来源:生态环境保护局临湘分局
日期: 2023-12-07 15:39
浏览量:
1
|
|
|
|