当前位置:
首页
>
政务公开
>
文件库
>
公示公告
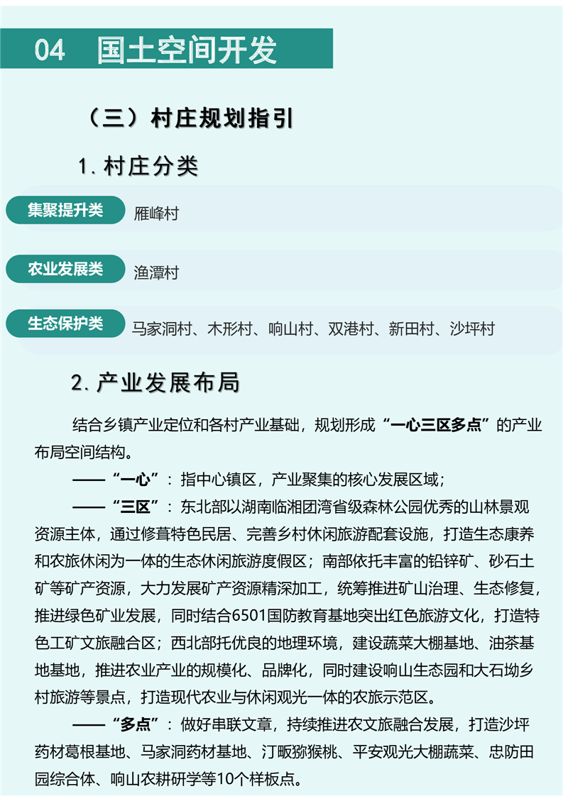
临湘市忠防镇国土空间规划(2021—2035年)
来源:临湘自然资源局
日期: 2024-09-27 16:59
浏览量:
1
|
|
|
|