当前位置:
首页
>
专题专栏
>
事业单位年度报告公示
>
事业单位2023年度报告公示
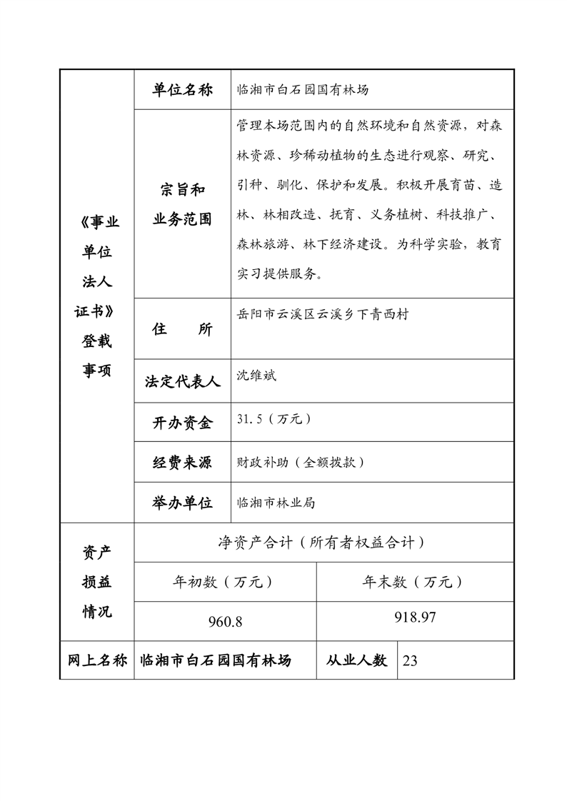
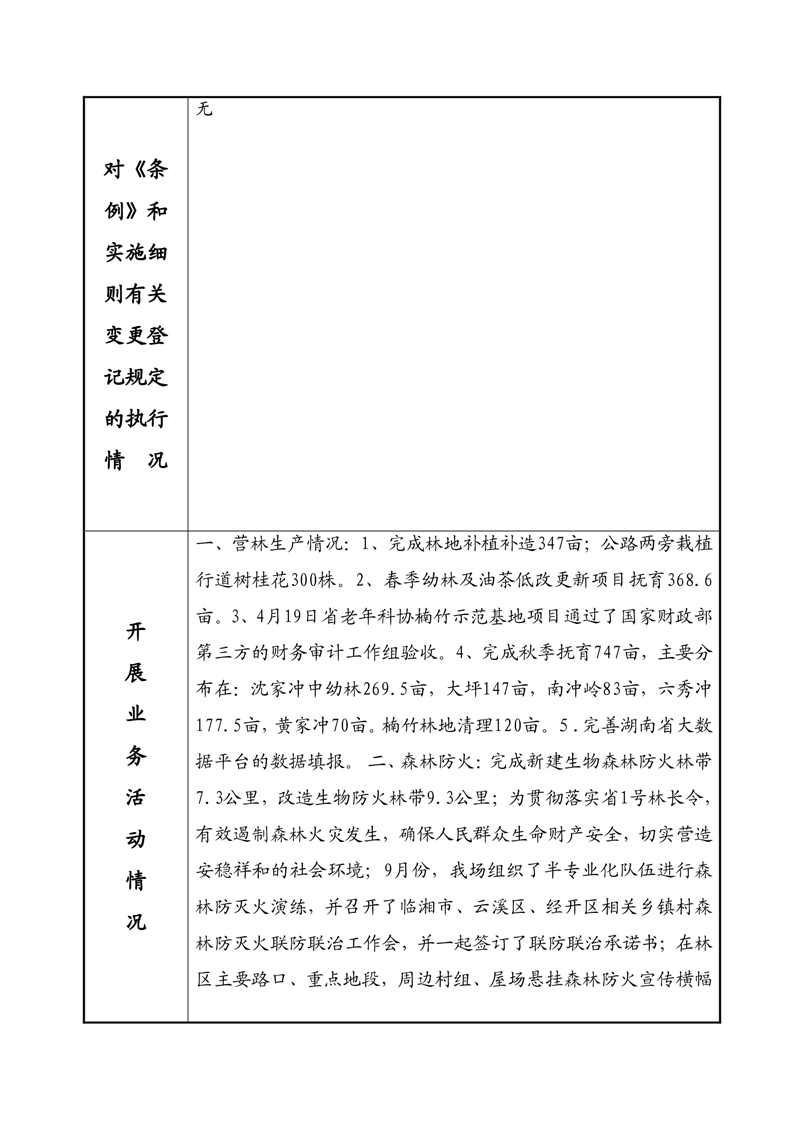
临湘市白石园国有林场2023年度事业单位法人年度报告书
来源:市委编办
日期: 2024-06-17 09:48
浏览量:
1
|
|
|
|