当前位置:
首页
>
专题专栏
>
事业单位年度报告公示
>
事业单位2023年度报告公示
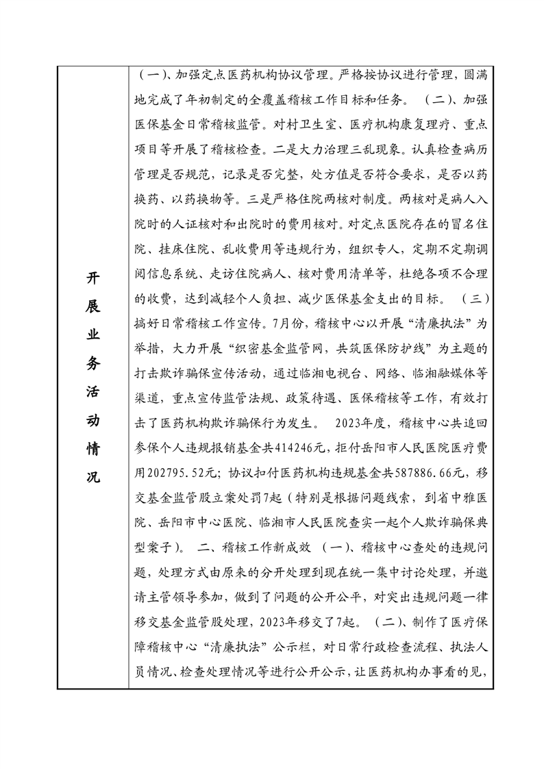
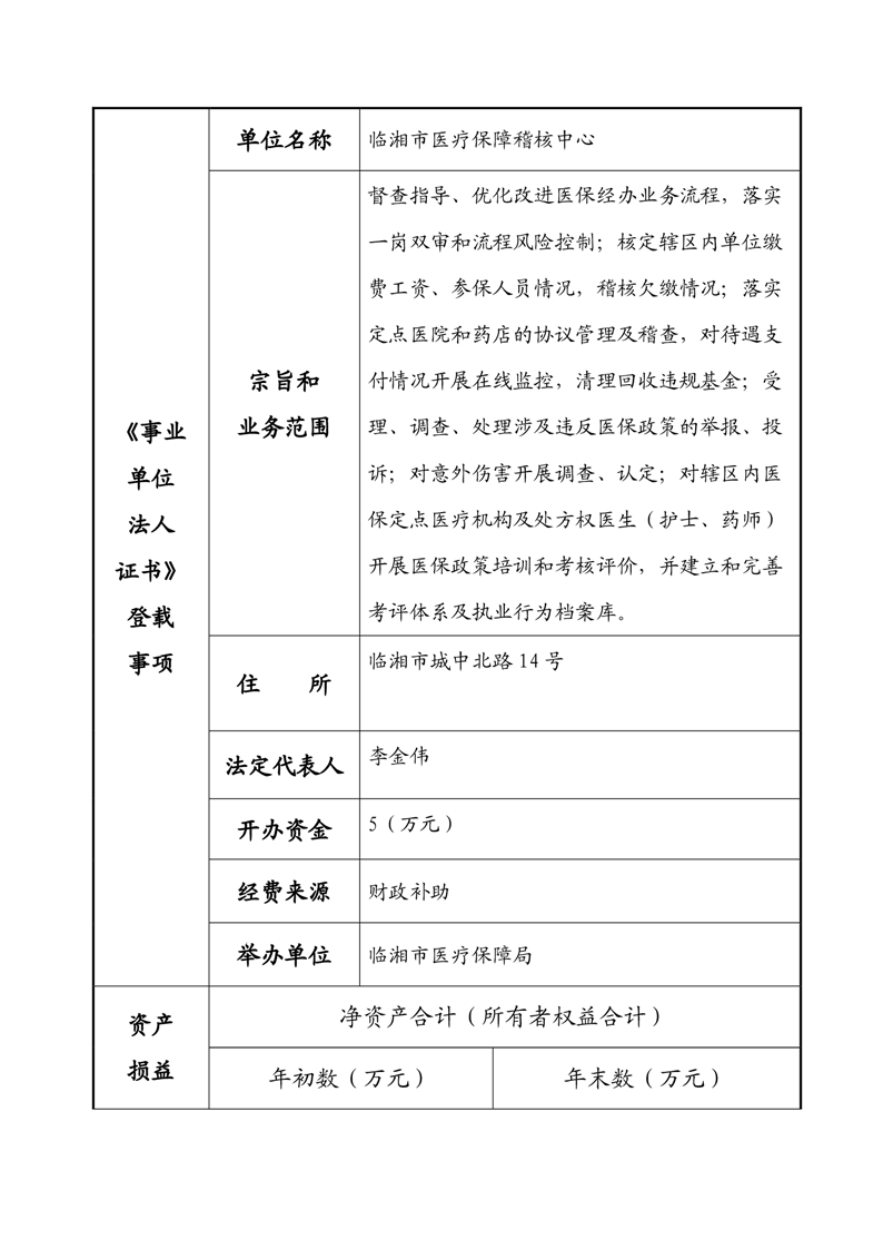
2023年度事业单位法人年度报告书—临湘市医疗保障稽核中心
来源:市委编办
日期: 2024-06-18 16:20
浏览量:
1
|
|
|
|