临湘市人民政府 审计局
政府信息公开
政府信息公开指南
政府信息公开制度
法定主动公开内容
机构设置
人事信息
政策文件
规划计划
资金信息
政府信息公开年报
依 申 请公 开
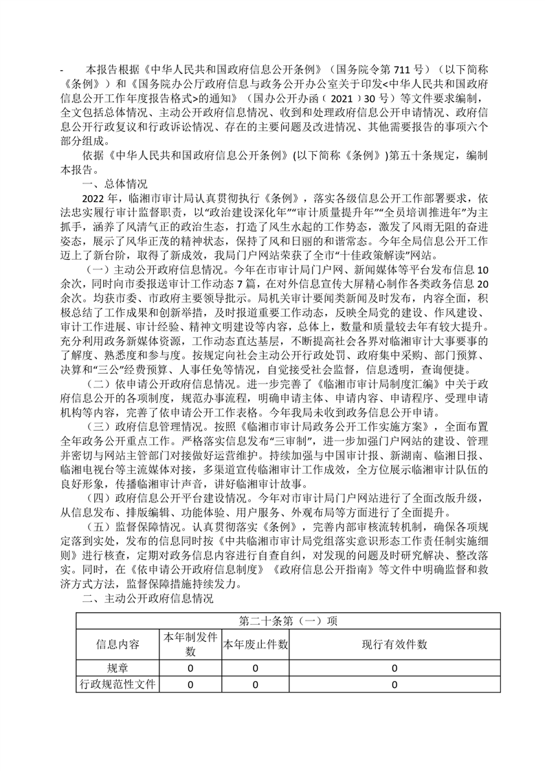
临湘市审计局2022年度政府信息公开工作年度报告
来源: 市审计局
发布时间: 2023-01-30 14:56
浏览次数:
1