临湘市人民政府 住房和城乡建设局
政府信息公开
政府信息公开指南
政府信息公开制度
法定主动公开内容
机构设置
人事信息
政策文件
资金信息
通知公告
工改专栏
政府信息公开年报
依 申 请公 开
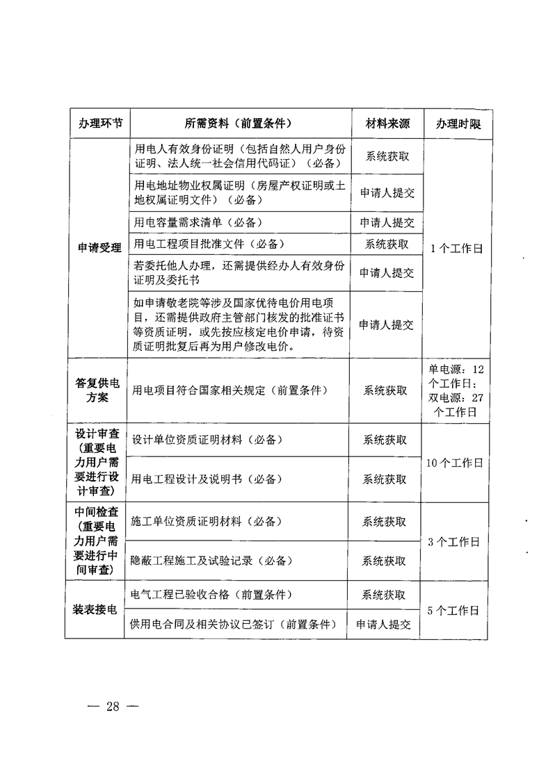
湖南省工程建设领域市政公用服务报装接入办事指南(试行)
来源: 住建局
发布时间: 2021-10-28 16:06
浏览次数:
1