当前位置:
首页
>
政府信息公开
>
部门单位
>
临湘高新区
>
通知公告
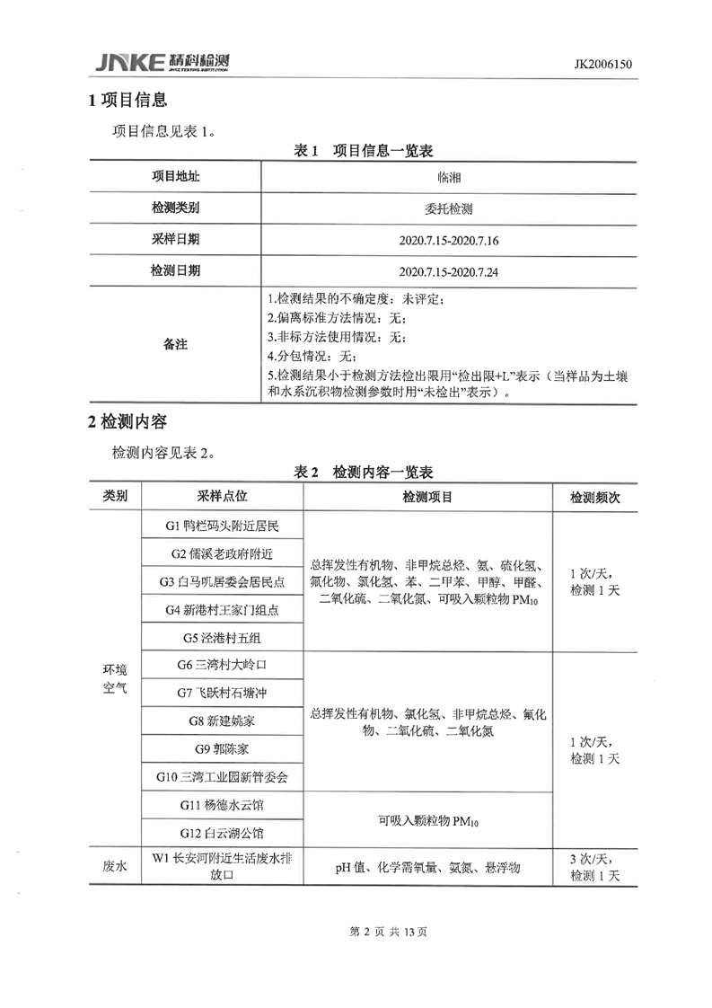
临湘工业园2020年第二季度环境质量检测报告
来源:工业园
日期: 2020-07-30 15:29
浏览量:
1
|
|
|
|