临湘市人民政府 桃矿街道办事处
政府信息公开
政府信息公开指南
政府信息公开制度
法定主动公开内容
机构设置
人事信息
政策文件
规划计划
资金信息
统计数据
通知公告
政府信息公开年报
依 申 请公 开
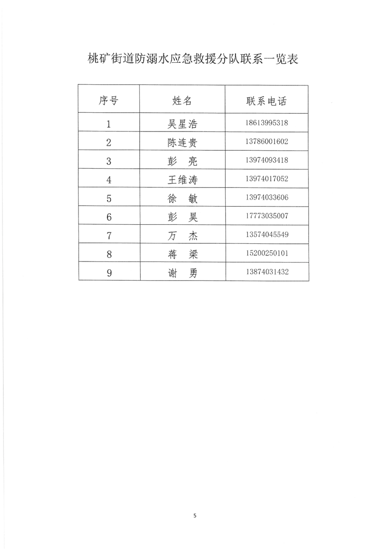
2022年桃矿街道预防学生溺水安全应急预案
来源: 临湘市政府门户网站
发布时间: 2022-07-15 17:02
浏览次数:
1