当前位置:
首页
>
政务公开
>
资金信息
>
财政预决算
>
转移支付
>
农业股
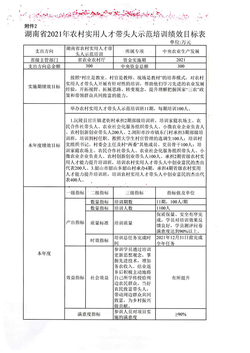
关于下达2021年部门中央农业资金的通知
来源:临湘市财政局
日期: 2021-09-29 15:31
浏览量:
1
|
|
|
|