当前位置:
首页
>
政务公开
>
资金信息
>
财政预决算
>
转移支付
>
农业股
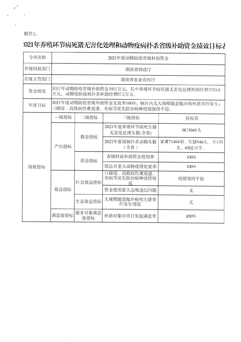
关于下达2021年养殖环节病死猪无害化处理和动物疫情病扑杀省级补助资金的通知
来源:政府办
日期: 2023-03-28 15:02
浏览量:
1
|
|
|
|