归档时间:2021-11-04
当前位置: 首页 > 专题专栏 > 政务公开工作要点 > 助力惠民生 > 卫生计生

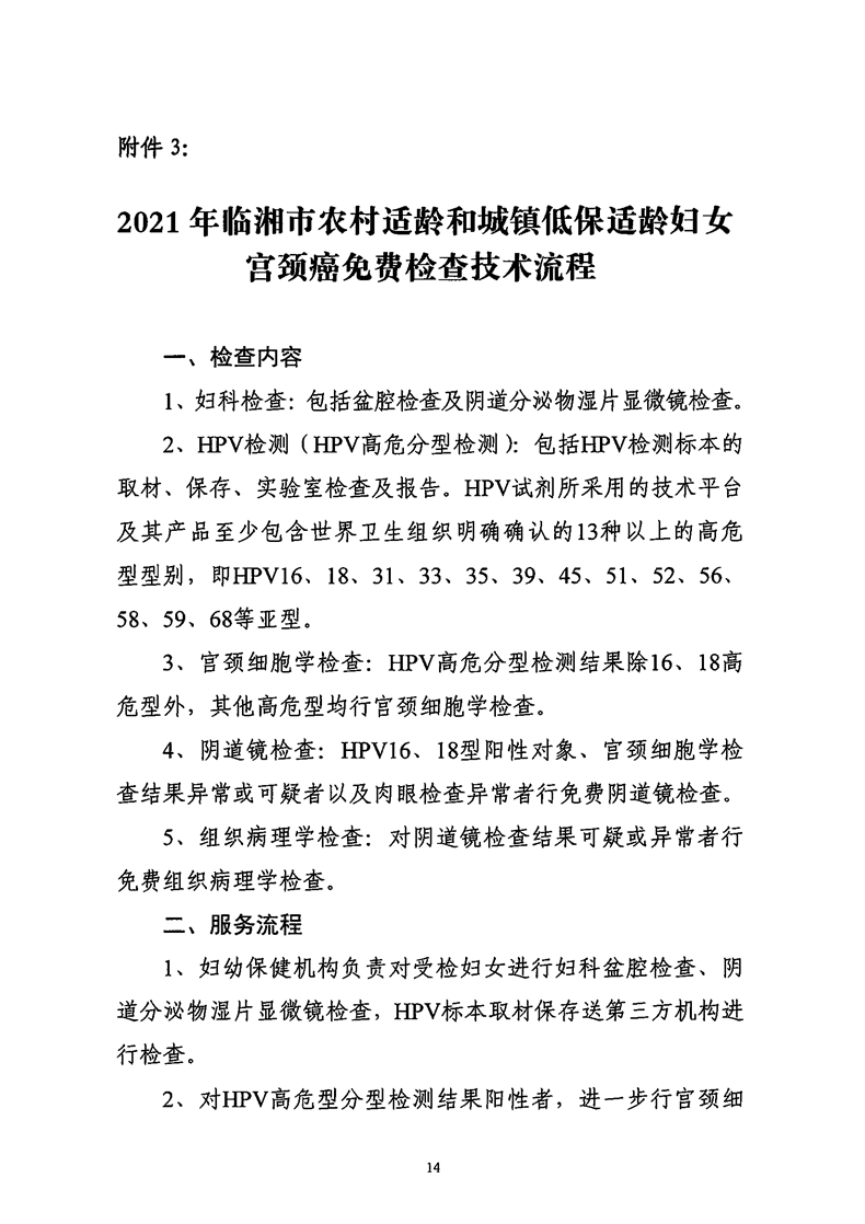
关于印发《临湘市2021年农村适龄和城镇低保适龄妇女“两癌”免费检查实施方案》的通知

编稿时间: 2021-05-10 来源: 临湘市卫生健康局 作者:未知