当前位置:
首页
>
数据发布
>
数据分析
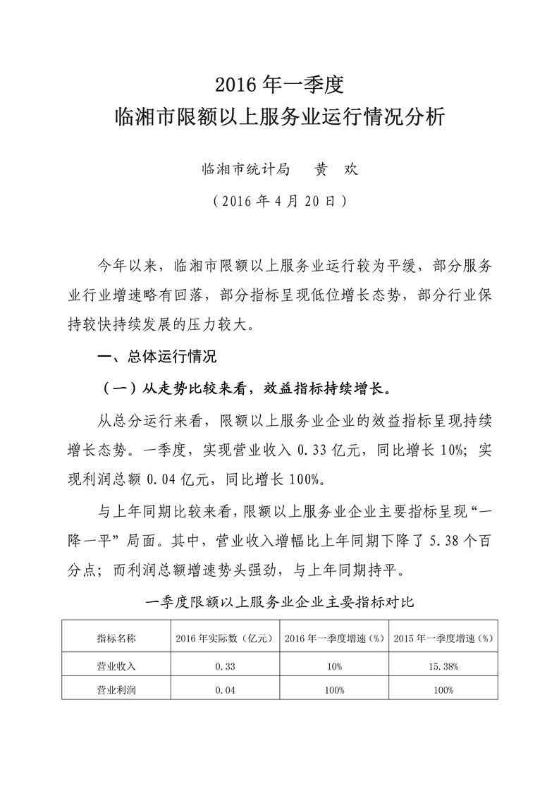
2016年一季度临湘市限额以上服务业运行情况分析
来源:临湘市统计局
日期: 2016-04-22 10:53
浏览量:
1
|
|
|
|