归档时间:
当前位置:
首页
>
专题专栏
>
政务公开工作要点
>
围绕“十四五”深化政务公开
>
优化营商环境
>
监管执法信息
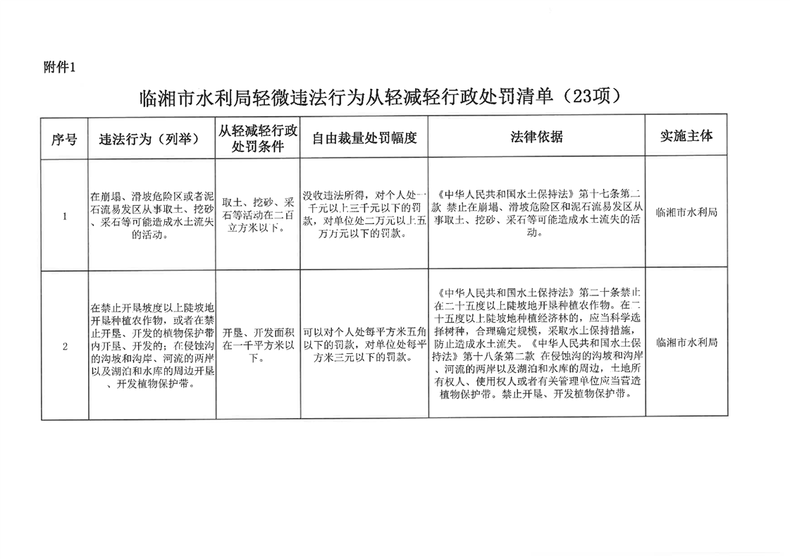
临湘市水利局轻微违法行为从轻减轻行政处罚清单(23项)
来源:临湘市水务局
日期: 2022-11-01 14:30
浏览量:
1
|
|
|
|