归档时间:
当前位置:
首页
>
专题专栏
>
政务公开工作要点
>
围绕“十四五”深化政务公开
>
优化营商环境
>
惠企纾困政策汇总
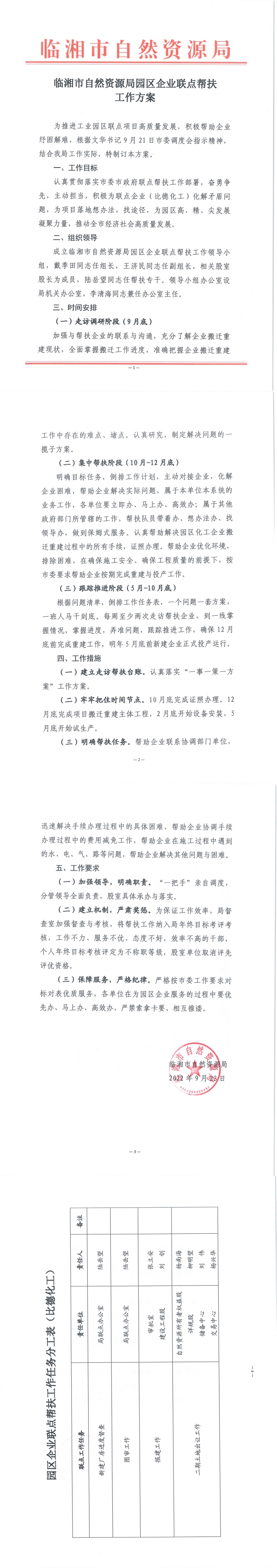
临湘市自然资源园区企业联点帮扶工作方案
来源:自然资源局
日期: 2022-11-09 10:22
浏览量:
1
|
|
|
|