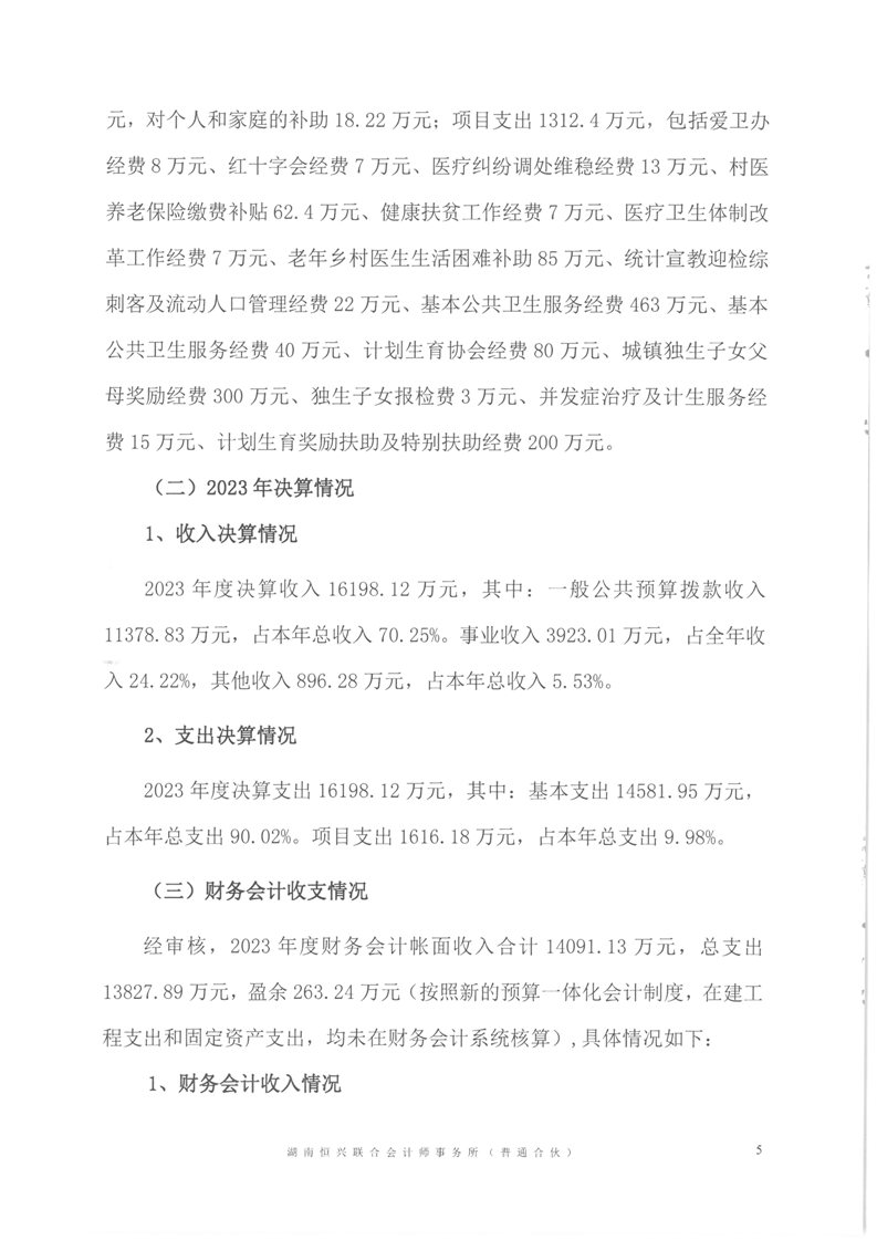
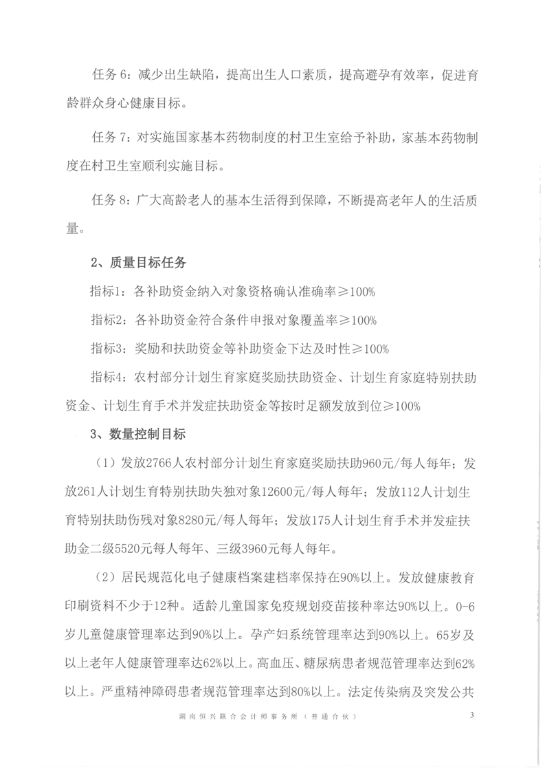
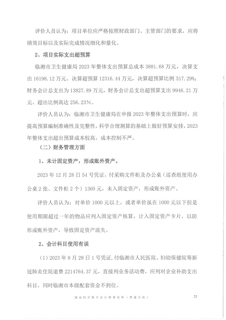
当前位置:
首页
>
政务公开
>
资金信息
>
财政预决算
>
重大政策和重点项目绩效评价
临湘市卫生健康局2023年度整体支出绩效评价报告
来源:临湘市财政局
日期: 2024-09-02 10:31
浏览量:
1
|
|
|
|