临湘市人民政府 发展和改革局
政府信息公开
政府信息公开指南
政府信息公开制度
法定主动公开内容
机构设置
人事信息
政策文件
规划计划
资金信息
政府信息公开年报
依 申 请公 开
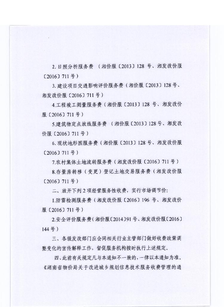
关于进一步清理规范经营服务性收费的通知
来源: 市发改局
发布时间: 2018-10-24 15:56
浏览次数:
1