临湘市人民政府 发展和改革局
政府信息公开
政府信息公开指南
政府信息公开制度
法定主动公开内容
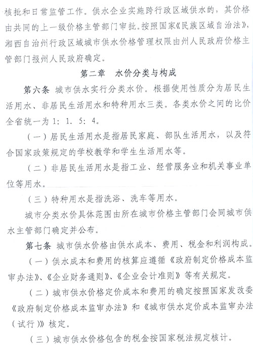
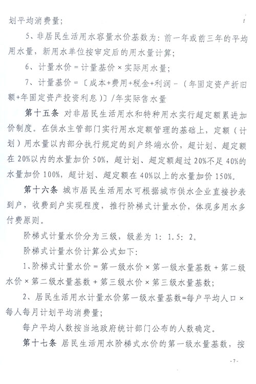
机构设置
人事信息
政策文件
规划计划
资金信息
政府信息公开年报
依 申 请公 开
湖南省城市供水价格管理办法
来源: 发改局
发布时间: 2016-05-12 00:00
浏览次数:
1