临湘市人民政府 市场监督管理局
政府信息公开
政府信息公开指南
政府信息公开制度
法定主动公开内容
机构设置
人事信息
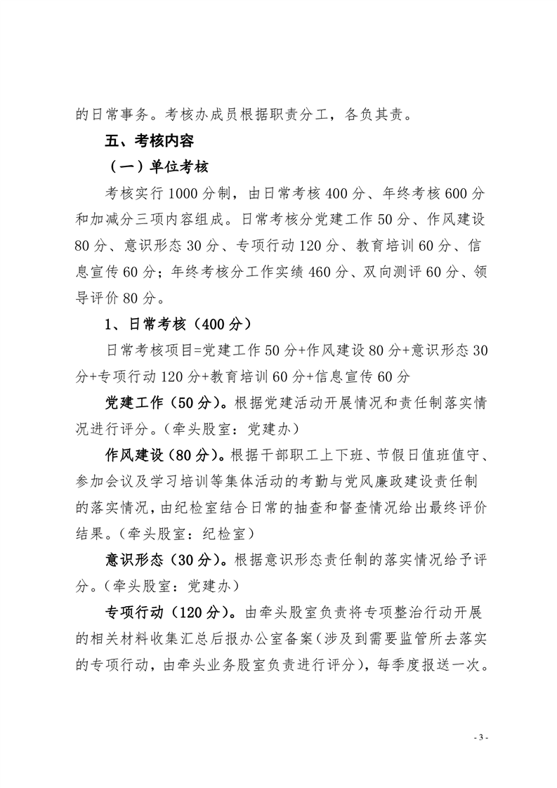
政策文件
工商登记
信息公开
规划计划
资金信息
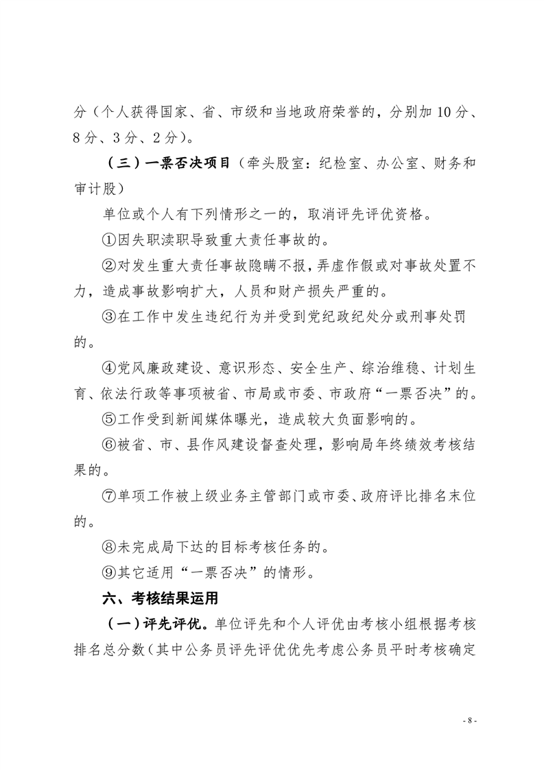
通知公告
(保健)食品整治
政府信息公开年报
依 申 请公 开
临湘市市场监督管理局关于印发《临湘市市场监督管理局2021年度工作绩效考核方法》的通知
来源: 市场监管局
发布时间: 2021-09-14 15:27
浏览次数:
1