临湘市人民政府 城市管理和综合执法局
政府信息公开
政府信息公开指南
政府信息公开制度
法定主动公开内容
机构设置
人事信息
办事指南
政策文件
资金信息
通知公告
双公示
政府信息公开年报
依 申 请公 开
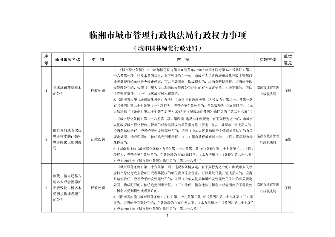
临湘市城市管理行政执法局行政权力事项—行政处罚(园林绿化类)
来源: 临湘市城市管理行政执法局
发布时间: 2020-02-24 14:34
浏览次数:
1