临湘市城镇燃气突发事件专项应急预案 (送审稿)
临湘市城镇燃气突发事件专项应急预案
(送审稿)
目 录
1.总则·······································1
1.1编制目的····································1
1.2编制依据·····································1
1.3适用范围······································2
1.4工作原则·····································2
2.应急指挥体系及职责·································3
2.1市应急指挥机构与职责································3
2.2各镇(街道)应急指挥机构与职责························10
2.3燃气经营企业、燃气使用单位应急组织机构与职责·········· · · · ···10
3.风险识别和事故分级······························11
3.1可能造成事故的主要风险·················· · ········11
3.2事故分级····································11
4.预防预警···································12
4.1预防·······································12
4.2预警········································15
4.3预警分级及信息发布·································16
4.4预警解除······································17
5.应急响应·······································17
5.1现场应急处置基本原则及措施·····························17
5.2预案启动····················· · · ··············18
5.3指挥与协调······································19
5.4应急处置·······································19
5.5现场信息采集····································21
5.6信息发布··················· · ·················22
5.7响应结束·······································22
6.善后工作·······································22
6.1善后处置·······································22
6.2社会援助·······································23
6.3保险·········································24
6.4调查与总结······································24
7.应急保障·······································24
7.1信息与通信保障····································24
7.2 应急预案保障·····································25
7.3 社会宣传保障····································25
7.4 应急队伍保障················· · · · ············25
7.5 交通运输保障················· · · ···············26
7.6 医疗卫生保障····································26
7.7 治安保障·················· · · ···············26
7.8 物资保障······································26
7.9 资金保障······································26
7.10 社会动员和应急避难场所保障·························27
7.11 法制保障·····································27
8.监督管理······································27
8.1 宣传教育·············· · ·················27
8.2 培训·································27
8.3 预案演练····································28
8.4 监督检查·············· · · ················28
8.5 奖励·······································28
8.6 惩处·······································29
9.附则·······································29
9.1 预案制订····································29
9.2 预案更新······································30
9.3 相关预案的制订要求·································30
9.4 预案批准与上报·································31
9.5 预案有效时间····································31
10.附录·····································31
10.1 临湘市城镇燃气突发事件应急组织机构框架图··············32
10.2 临湘市城镇燃气突发事件应急响应流程图··················33
10.3 临湘市城镇燃气突发事件应急指挥部成员名单及联系方式表···34
10.4 临湘市城镇燃气突发事件应急处置队伍及装备表·············36
10.5 应急预案启动审批表·····························39
10.6 城镇燃气突发事件情况通报审批表······················40
10.7 城镇燃气突发事件新闻发布审批表·······················41
10.8 城镇燃气突发事件应急结束审批表·······················42
1.总则
1.1编制目的
为了快速响应,在最短时间有效完成抢修处置,必须分析输气管线经由的不同地域、天然气和液化石油气场站、瓶装燃气销售网点及燃气用户密集场所可能发生的各种典型案例,预先制定针对输气管线因本身缺陷或第三方影响可能导致变形、漂管、悬空、泄漏、开裂;燃气经营场所燃气泄漏、爆炸、中毒、窒息等突发事件的应急预案,制定具体处置措施。
1.2编制依据
(1)《中华人民共和国突发事件应对法》(主席令第69号)
(2)《中华人民共和国安全生产法》(主席令第88号)
(3)《中华人民共和国特种设备安全法》(主席令第4号)
(4)《生产安全事故应急条例》(国务院708号令)
(5)《城镇燃气管理条例》(国务院令第583号)
(6)《生产安全事故报告和调查处理条例》(国务院令第493号)
(7)《生产安全事故应急预案管理办法》(应急管理部令第2号)
(8)《湖南省燃气管理条例》
(9)《岳阳市燃气管理办法》
(10)《临湘市突发公共事件总体应急预案》
(11)《突发事件应急预案管理办法》国办发〔2024〕5号
(12)《临湘市城市管理应急预案》
(13)《关于做好2024年度应急预案编制及应急演练工作的通知》(临安办发〔2024〕11号)
1.3适用范围
本预案适用于临湘市行政区域内城镇燃气突发事件的防范和应急处置工作。本预案所称城镇燃气突发事件,是指在生产、运输、储存、使用燃气(包括天然气、液化石油气)过程中突然发生的,因自然灾害、不可抗力、人为责任、意外事件等多种因素造成或可能造成人身安全和重大财产损失,有重大社会危害需要政府立即处置的危险、紧急事故。
主要包括:
(1)在燃气生产、经营、储存、运行、运输和使用过程中发生燃爆、泄漏、中毒窒息等安全事故;
(2)造成人员伤亡事故;
(3)造成直接经济损失的事故;
(4)造成区域性管道燃气用户停气、脱压或超压的事故。
1.4工作原则
(1)以人为本。把保障公众生活和生命财产安全作为工作的出发点和落脚点,切实加强应急救援人员的安全防护,最大程度地减少城镇燃气突发事件造成的人员伤亡和财产损失。
(2)预防为主。加强城镇燃气突发事件安全防范意识教育,做好城镇燃气突发事件预测预警工作,尽量避免城镇燃气突发事件的发生。
(3)依法办事。对因处置城镇燃气突发事件过程中给公民、组织造成的损失依法予以补偿。
(4)分级管理。按照分级响应、属地管理为主、条块结合的原则,实行在临湘市城镇燃气突发事件应急指挥部统一指挥下的各部门单位的应急响应。
(5)反应快速。健全及时、完整、高效的监测预警体系,建立快速应急反应机制,迅速控制和处置城镇燃气突发事件,尽快恢复正常供气。
(6)资源整合。统一领导,充分利用和整合现有资源,加强部门协调配合,建立健全与其他应急队伍的联动机制,实现应急专业化处置。
2.应急指挥体系及职责
市人民政府设立城镇燃气突发事件应急指挥机构,负责本行政区域内城镇燃气突发事件防范和应急处置工作。
2.1市应急指挥机构与职责
市人民政府设立市城镇燃气突发事件应急指挥部(以下简称市城镇燃气突发事件应急指挥部),市人民政府分管副市长任指挥长,临湘市城市管理和综合执法局(以下简称市城管局)局长任副指挥长,临湘市发展和改革局(以下简称市发改局)、临湘市科技和工业信息化局(以下简称市科工局)、临湘市公安局(以下简称市公安局)、临湘市民政局(以下简称市民政局)、临湘市财政局、临湘市交通运输局(以下简称市交通局)、临湘市应急管理局(以下简称市应急局)、临湘市市场监督管理局(以下简称市市场监督局)、临湘市总工会、临湘市市委宣传部新闻中心、临湘市人力资源和社会保障局(以下简称市人社局)、临湘市医疗保障局(以下简称市医保局)、临湘市卫生健康局(以下简称市卫健局)、岳阳市生态环境临湘分局(以下简称生环分局)、临湘市消防救援大队、各镇(街道)、国家电网临湘市供电公司、临湘市城镇燃气供应企业等单位负责人为成员。市城镇燃气突发事件应急指挥部办公室设在市城管局,由市城管局分管副局长兼任办公室主任。
2.1.1工作职责
(1)市城镇燃气突发事件应急指挥部职责
①研究应对城镇燃气突发事件的决策和部署;
②组织、指挥、协调全市城镇燃气突发事件应急处置工作;
③督查和指导各镇(街道)及市直有关部门单位城镇燃气突发事件应急处置工作,开展事故应急处置调查;
④研究决定实施预警、启动和终止应急响应和应急处置方案等重大问题;
⑤完成市人民政府交办的其他工作。
(2)市城镇燃气突发事件应急指挥部办公室职责
①贯彻落实市城镇燃气突发事件应急指挥部的各项决定,组织编制、修订、实施市城镇燃气突发事件应急预案和应急工作计划;
②负责建立健全全市城镇燃气突发事件应急指挥部成员单位和有关部门之间应急协调联络工作机制;
③负责城镇燃气突发事件的预测预警和评估与定级;
④负责城镇燃气突发事件信息接收、核实、处理、传递、通报、报告,并会同市委宣传部新闻中心做好城镇燃气突发事件信息发布工作;
⑤组织城镇燃气突发事件应急技术研究和应急知识宣传教育等工作,部署和总结年度城镇燃气突发事件应急处置工作;
⑥指导事发地燃气应急救援队伍开展城区供气设施应急检修、抢险、修复和恢复重建等工作;
⑦组织专家组、应急救援队伍赴事发地协助开展城镇燃气突发事件应急救援工作;
⑧及时向市城镇燃气突发事件应急指挥部报告事态变化情况,传达应急抢险救援指令;
⑨完成市城镇燃气突发事件应急指挥部交办的其他工作。
(3)市城镇燃气突发事件应急指挥部成员单位职责
市城镇燃气突发事件应急指挥部成员单位根据职责分工建立城镇燃气突发事件工作流程和有关制度,在市城镇燃气突发事件应急指挥部的指挥下,做好燃气突发事件的应急抢险救援工作。
市城管局:承担市城镇燃气突发事件应急指挥部办公室的日常工作;组织起草、修订市城镇燃气突发事件应急预案并监督实施;监测、接收城镇燃气突发事件报警、预测信息,做好城镇燃气突发事件发展动态后续报告;协调全市城镇燃气突发事件应急救援行动,保障燃气经营市场的正常经营秩序。
市发改局:负责协调上游气源保障工作,协调岳阳华润燃气有限公司上游企业履行季调峰和月调峰及天然气购销合同中约定的日调峰义务;负责管道燃气销售价格管理;组织协调、督促临湘供电公司做好事故抢险抢修中电力保障工作。
市科工局:负责城镇燃气突发事件中无线电应急通信频率保障工作,配合组织工业企业实施限制缓冲用户用气措施。
市公安局(交警大队):负责城镇燃气突发事件现场保护、交通疏导、人员疏散和治安管理工作,阻止无关人员进入事故现场,确保抢险救援车辆顺利通过;协助燃气专业应急救援队伍进入现场处置工作;保存现场重要物证;对有关肇事人员和依法应承担法律责任的供气企业主要负责人采取监控措施,控制事态,维护社会秩序。
市民政局:督促指导事发属地政府(镇、街道)及时将符合条件的受灾人员按程序纳入临时救助或最低生活保障范围。
市财政局:负责保障城镇燃气突发事件应急处置资金,并监督使用。
市人社局:负责与事故有关的工伤保险政策的落实。
生环分局:负责做好事故区域环境污染的应急监测工作,提
出环境污染消除和治理的建议并监督实施,防止环境污染进一步扩大或转移,公布事故造成环境污染的有关信息。
市交通局:负责协调道路危险货物运输单位做好液化天然气槽车、液化石油气槽车、瓶装液化石油气运输车辆安全事故的抢险救援工作,组织运输队伍做好现场应急救援所需的装备、物资和人员疏散等的运输保障工作;协同公安部门保障在本市行政区域内液化天然气、液化石油气公路和水路运输的应急畅通。
市卫健局:负责组织和指挥医疗救援队伍开展城镇燃气突发事件伤员抢救工作,及时向市城镇燃气突发事件应急指挥部报告相关情况;紧急调派医务人员、医药物资、医疗设备,协调使用急救场所;负责事故区域内的卫生防疫工作。
市应急局:负责指导协调城镇燃气突发事件应急救援,综合研判事故发展态势并提出应对建议,协助指挥部领导组织跨区(县)较大及以上事故应急处置工作和燃气事故的调查。
市市场监督局:负责组织特种设备专家对城镇燃气突发事件中相关特种设备的应急抢险处置进行技术指导,协助城镇燃气突发事件应急救援工作,参与城镇燃气突发事件调查处理。
市医保局:负责组织、指挥、协调保险机构开展城镇燃气突发事件参保人员意外伤害事故查勘理赔工作。
市委宣传部新闻中心:负责城镇燃气突发事件应急信息发布和舆论引导工作;组织市属新闻单位进行燃气安全知识宣传。
市总工会:负责指导和协调各级工会做好城镇燃气突发事件受伤人员及其家属的安抚和慰问工作,维护伤亡职工的合法权益。
市消防救援大队:负责组织火灾扑救工作(在对泄漏燃气进行喷水稀释时应听取专家的意见),对事故中的被困人员进行救援,并配合供气企业的工程技术人员进行现场侦检及燃气应急救援队进行器具堵漏、冷却抑爆、关阀断源等工作;调查、认定火灾原因,核定火灾损失,处理火灾事故和消防违法行为;指导灾后消防设施的恢复重建。
各镇(街道):负责制定本辖区相应的城镇燃气突发事件应急预案,并报市城镇燃气突发事件应急指挥部办公室备案;负责所管辖范围内燃气抢修设施的临时堆放场所的启用,向社会公众、事发地所在村(社区)等发出危险或避险预警;现场秩序维护、组织周边群众撤离到安全场所;协调解决供、用气纠纷等。
国家电网临湘供电公司:负责组织实施在燃气事故中引发电力系统事故的抢险救援;为抢险救援及其指挥系统提供用电保障;根据燃气泄漏事故大小和扩散范围,组织相应范围内电力系统的停电及事后恢复工作。
城镇燃气供应企业:事故发生后立即启动本单位的应急预案进行应急救援,如单位力量处置不了,应立即启动外部应急救援预案,待市城镇燃气突发事件应急指挥部相关人员到达后,按照市城镇燃气突发事件应急指挥部的指令,参与城镇燃气突发事件应急抢险救援。
(4)市城镇燃气突发事件应急处置专家组职责
市城镇燃气突发事件应急指挥部聘请燃气相关专业以及应急救援方面的专家组成专家组。专家组主要职责:
①负责对城镇燃气突发事件应急救援提出具体实施的技术方案和安全措施,现场指导救援工作;
②对城镇燃气突发事件可能造成的危害进行预测、评估;
③参与事故的调查处理、分析,查清事故原因、性质和责任,对恢复方案等进行研究、评估,提供咨询和进行技术指导;
④为临湘市长期燃气安全应急规划、建设提供意见或建议。
(5)市城镇燃气突发事件应急抢险队伍职责
参加全市组织的应急培训和演练,配备相关抢险救援设施设备;按照市城镇燃气突发事件应急指挥部的指令,及时赶赴事故现场协助开展应急处置工作。
2.1.2现场应急指挥机构
在发生Ⅲ级及以上城镇燃气突发事件时,成立市城镇燃气突发事件现场指挥部(以下简称现场指挥部),下设若干应急工作组,由市直相关牵头部门分管负责人任组长,负责城镇燃气突发事件处理的相关工作。
现场指挥部设指挥长,并实行指挥长负责制,各镇(街道)协助配合。市人民政府分管副市长任指挥长,市城管局局长任副指挥长,各镇(街道)负责人及相关部门负责人为成员。参与城镇燃气突发事件现场处置的单位和个人应服从现场指挥部的统一调度,应急救援队伍到达现场后向现场指挥部报到,由现场应急指挥部分配任务。
(1)现场指挥部职责
①指挥、协调现场的应急处置和抢险救援工作,防止事态蔓延和扩大;
②核实现场人员伤亡和财产损失情况,及时向上级部门汇报应急处置和抢险救援工作的进展情况;
③划定事故现场的警戒范围,对人员进行疏散撤离,实施必要的交通管制及其他强制性措施;
④根据应急处置的需要,紧急调集人员、物资、交通工具以及相关设施、设备。
(2)指挥长、副指挥长主要职责
①负责召集各参与抢险救援部门和单位的负责人组成现场指挥部,明确各部门和单位的职责分工(事故现场如有市级领导到场时,现场指挥长应立即向领导报告当时情况,然后将现场指挥交由领导指挥);
②研究现场救援方案,制定具体救援措施并组织实施;
③负责指挥、协调现场应急处置工作。
(3)应急工作组职责
①综合协调组:市城管局牵头,市直相关部门、各镇(街道)参加,负责城镇燃气突发事件的信息受理、核实和汇总,并及时做好信息综合、上报、通报工作;调配应急救援队伍、交通、通信和抢险装备资源等;
②处置救援组:由市城管局、市应急局牵头,各镇(街道)、市消防救援大队、市卫健局、燃气专业应急抢险队伍参加。市城管局负责事故现场先期处置和专业救援;市应急局负责协调指导事故应急救援,根据事故性质、影响范围及危害程度,制定现场处置救援方案,组织开展现场应急处置,做好受伤人员的医疗救治等工作。
③调查评估组:市城管局牵头,会同专家组、市应急局、市消防救援大队、市市场监督局及市直有关部门,对事故现场进行综合分析,评估发展趋势,为现场应急处置提供依据。
④后期保障组:各镇(街道)牵头,会同市公安局、市科工局、市交通局、市应急局等相关部门,调配抢险抢修应急救援物资及装备,发放应急救援物资,做好电力通信设施抢险抢修工作,负责城镇燃气突发事件现场周边人员疏散和安全保卫等工作。
⑤宣传报道组:由市委宣传部新闻中心牵头,会同市城管局、市应急局等市直相关部门和相关供气企业,负责城镇燃气突发事件处置工作的宣传报道、信息发布和媒体采访接待等工作。
⑥善后工作组:各镇(街道)牵头,市民政局、市总工会、市人社局、市医保局和有关部门参加,负责做好事故中伤亡人员安抚、物资补偿和劳务征用及保险理赔等工作。
⑦专家组:由市城管局组织相关领域专家、专业人员和事发单位相关技术人员组成,负责协助制定现场应急处置方案,为开展应急救援与处置工作提供技术咨询。
2.2各镇(街道)应急指挥机构与职责
各镇(街道)设立相应级别城镇燃气突发事件应急指挥部,指挥部办公室设在应急管理部门。各镇(街道)应制定城镇燃气突发事件应急预案,并与上级城镇燃气突发事件应急预案相衔接。在市以上人民政府统一领导下或按照授权依法履行应急救援工作职责。
2.3燃气经营企业、燃气使用单位应急组织机构与职责
燃气经营企业根据有关规定和省、市、区三级应急预案要求,结合实际,制定城镇燃气突发事件应急预案,组建应急抢险队伍,配足抢险抢修设备物资,定期组织应急演练,加强培训教育和宣传工作,至少每年组织一次生产安全事故综合应急预案演练,并将演练情况报送燃气主管部门。发生城镇燃气突发事件要组织开展先期处置,及时向城镇燃气突发事件应急指挥部办公室报告,各燃气经营企业应急救援队伍要服从指挥部的统一调配。
燃气使用单位(工商用户)在燃气经营企业的指导下,制定本单位的城镇燃气突发事件应急预案,加强培训,应当有针对性地经常组织开展应急演练。
3.风险识别和事故分级
3.1可能造成事故的主要风险
(1)因自然灾害、不可抗力、人为责任、意外事件等导致燃气供气中断、燃气泄漏、中毒或火灾爆炸,造成人员伤亡或财产损失。
(2)因气源紧张导致城区供气阶段性短缺。
(3)因经营性矛盾纠纷造成区域性供气中断,影响社会稳定。
3.2事故分级
按照城镇燃气突发事件的危害程度和影响范围从低到高分为四级:Ⅳ级(一般)、III级(较大)、Ⅱ级(重大)、I级(特别重大)。
3.2.1一般事故(Ⅳ级)
符合下列条件之一的,为一般城镇燃气事故:
(1)燃气事故:发生燃气事故造成3人以下死亡或10人以下重伤,或者1000万元以下直接经济损失。
(2)供气事故:5000户以下中断供气超过24小时。
3.2.2较大事故(III级)
符合下列条件之一的,为较大城镇燃气事故:
(1)燃气事故:发生燃气事故造成3人以上10人以下死亡或10人以上50人以下重伤,或者1000万元以上5000万元以下直接经济损失。
(2)供气事故:5000户以上10000户以下中断供气超过24小时。
3.2.3重大事故(Ⅱ级)
符合下列条件之一的,为重大城镇燃气事故:
(1)燃气事故:发生燃气事故造成10人以上30人以下死亡或50人以上100人以下重伤,或者5000万元以上1亿元以下直接经济损失。
(2)供气事故:10000户以上30000户以下中断供气超过24小时。
3.2.4特别重大事故(I级)
符合下列条件之一的,为特别重大城镇燃气事故:
(1)燃气事故:发生燃气事故造成30人以上死亡或100人以上重伤,或者1亿元以上的直接经济损失。
(2)供气事故:30000户以上中断供气超过24小时。
(注:“以下”不含本数,“以上”含本数。)
4.预防预警
4.1预防
4.1.1 市城镇燃气突发事件应急指挥部办公室应建立政府部门、供气企业、用户间的信息共享机制,充分利用各种资源优势,收集、分析各种对燃气供应系统可能产生不利影响的信息,并相互传递与研究分析。
(1)实施对市内各燃气供应单位以及用气企业定期报送相关报表,实现监测本市供气动态以及预测燃气资源的供需平衡情况。
(2)对企业的安全管理情况进行监督检查,实施燃气供应状况的监测。
(3)建立城镇燃气突发事件信息库,对已发生的各类事故进行统计,将分析和总结的结果存入信息库,并以此为基础不断完善各项安全生产管理制度及应急预案。
(4)加强对重大节假日、重要社会活动、灾害性气候和冬季保高峰供应期间的预测预警工作,建立健全各类信息报告制度,不断提高应急保障管理水平。
(5)负责对发生在区域外但对我市供气影响较大的事件信息进行收集与传报。
4.1.2市城镇燃气突发事件应急指挥部办公室应与各供气企业保持联络畅通,与各镇(街道)保持密切联系,随时了解掌握城镇燃气情况和动态。一旦发生突发事件和接到当地部门发布的预警,有关单位和人员按规定将监测信息逐级报送至市城镇燃气突发事件应急指挥部办公室。监测信息主要内容包括:基本情况,经研判可能产生的危害及程度,可能影响的用户及范围、建议措施等。
4.1.3供气企业应建立健全燃气供应系统的日常数据监测、设备维护、安全检查等各项生产管理制度;建立用气预测、系统改造等相关信息数据库;必要时将重要信息上报至市城镇燃气突发事件应急指挥部办公室。对本行业、本地区以外其他渠道传递来的信息,应密切关注,提前做好应急准备。
4.1.4日常监管
市城管局、市应急局、市住建局、市市场监督局等部门单位应按照各自职责,加强对重点工程、重点环节、重要部位的日常监管;建立健全城市城镇燃气安全信息数据库和信息报告系统,必要时,组织有关部门单位、专家进行会商和评估,对可能发生城镇燃气突发事件的,立即采取有效措施防止城镇燃气突发事件发生和事态扩大,并向市城镇燃气突发事件应急指挥部和市人民政府报告。
供气企业应根据各自情况编制应急预案和组建相应的应急救援队伍,配备相应的抢险抢修设备,制定各场站逃生示意图;事故发生后根据实际情况启动本单位的应急响应进行先期处置;做好停、送气工作;提供场站平面图、消防设施分布图、危险源分布图、装备清单、事发地周边资料(情况)等相关信息;负责城镇燃气突发事件应急抢险救援工作,并提供咨询和技术支持。
4.1.5 市城管局的预防措施
(1)市城管局应当定期研究城镇燃气突发事件应急救援工作,组建燃气应急救援组织,监督燃气企业安全生产制度和应急预案的建立和实施情况,以及应急物资储备情况。加强对城镇燃气安全的宣传教育、监督检查工作,及时消除隐患,防患于未然。
(2)市城管局应加强对城镇燃气重大危险源的监控,做好安全隐患排查工作,对可能引发重特大生产安全事故的险情或重要信息及时上报。
4.1.6 燃气经营企业的预防措施
(1)按照本预案的规定和要求,结合单位实际,针对可能出现的各种安全事故隐患,及时编制城镇燃气突发事件应急预案,并报市城管局备案,预案内容应包括以下几个方面:
①本单位燃气设施、设备数量、位置分布情况;
②在日常生产、使用过程中可能出现突发事件的类型、征兆、应对措施;
③本单位燃气安全事故应急抢险救援指挥的组织机构、管理网络及抢险救援队伍;
④相应的设备操作人员、维修人员、部门主管、安全生产岗位职责、通讯联络方式、教育培训等;
⑤明确燃气安全事故性质、等级与上报程序。
(2)定期检查本单位燃气安全事故应急预案、交通、通讯、仪器、抢险工具、抢险设备、应急物资储备和专业人员的落实情况,定期组织燃气安全事故应急演练,并设专人对抢险器材、设备等定期进行维护保养,确保能随时处于工作状态。落实巡查、巡线、入户检查制度。
4.2 预警
4.2.1 信息报告
(1)发生城镇燃气突发事件时,任何单位和个人应使用电话或其他方式向事发属地政府(镇、街道)、警方、市城镇燃气突发事件应急指挥部办公室报警,城镇燃气突发事件应急指挥部办公室接到报告后应第一时间向临湘市应急指挥中心进行报告,然后依程序向政府两办及相关上级部门报告,严防信息倒流。
(2)事故发生单位必须立即向事发属地政府(镇、街道)、城镇燃气突发事件应急指挥部办公室、安全生产监督管理部门和燃气行业主管部门报告。
(3)事发地政府、城镇燃气突发事件应急指挥部办公室、安全生产监督管理部门和燃气行政主管部门在接到事故报告后30分钟内报市人民政府。
(4)市人民政府在接到较大以上事故报告60分钟内按规定上报岳阳市人民政府。
(5)事故发生单位在事故发生24小时内写出书面报告,报事发地政府和城镇燃气突发事件应急指挥部办公室。由事发地政府和城镇燃气突发事件应急指挥部办公室转报市人民政府、市安全生产委员会办公室。
4.2.2 报警电话
(1)110、119、120、122等报警电话。
(2)市城镇燃气突发事件应急指挥部办公室电话:0730-3730338。
4.3 预警分级及信息发布
4.3.1 预警级别的划分
城镇燃气突发事件预警按其性质、严重程度、可控性和影响范围分为一般(Ⅳ级)、较大(Ⅲ级)、重大(Ⅱ级)、特别重大(I级)。
(1)一般城镇燃气突发事件(Ⅳ级):造成3人以下死亡或10人以下重伤,或者1000万元以下直接经济损失;或者5000户以下中断供气超过24小时。
(2)较大城镇燃气突发事件(Ⅲ级):造成3人以上10人以下死亡或10人以上50人以下重伤,或者1000万元以上5000万元以下直接经济损失;或者5000户以上10000户以下中断供气超过24小时。
(3)重大城镇燃气突发事件(Ⅱ级):造成10人以上30人以下死亡或50人以上100人以下重伤,或者5000万元以上1亿元以下直接经济损失;或者10000户以上30000户以下中断供气超过24小时。
(4)特别重大城镇燃气突发事件(I级):造成30人以上死亡或100人以上重伤,或者1亿元以上的直接经济损失;或者30000户以上中断供气超过24小时。
4.3.2 预警级别的确定主体
一般(Ⅳ级)预警由临湘市人民政府确定,较大(Ⅲ级)预警由岳阳市人民政府确定,重大(Ⅱ级)和特别重大(I级)预警由省人民政府确定。
4.3.3 预警级别的确定程序
城镇燃气突发事件应急指挥部办公室和燃气主管部门收集、核实城镇燃气事故(隐患)信息后,组织相关技术专家研判,提出建议,报同级人民政府按照权限决定预警级别宣布有关区域进入预警期,并报告上级人民政府和通报可能受到危害的毗邻地市人民政府。
4.3.4 预警警报发布
(1)蓝色预警级别(Ⅳ级):一般紧张状态预警;
(2)黄色预警级别(Ⅲ级):较重紧张状态预警;
(3)橙色预警级别(Ⅱ级):严重紧张状态预警;
(4)红色预警级别(I级):特别严重紧张状态预警。
4.4预警解除
当有关情况证明不可能再发生城镇燃气安全事故或安全隐患已排除时,发布预警警报的人民政府应当立即宣布解除预警警报;已宣布进入预警的,应当立即宣布终止预警,解除已经采取的有关措施。
5.应急响应
5.1 现场应急处置基本原则及措施
城镇燃气突发事件发生后,事故单位、市人民政府应坚持“以人为本”原则迅速组织和调动救援队伍,采取下列紧急措施:
(1)营救受伤人员,疏散、撤离受威胁现场及周边无关人员。
(2)探测、寻找事故源,消除事故危害和危险源、划定危害区域、维持社会治安。
(3)对事故可能造成的危害,封闭、隔离或者限制使用有关场所,中止可能导致危害扩大的某些活动。
(4)对现场加强监测,防止次生、衍生和耦合事件发生。
(5)抢修被损坏的交通、通讯、供水、供电、供气等基础设施,提供生活必需品、临时避难场所。
(6)启用政府储备救援物资、设备和专项资金,必要时征收、征用其他急需物资、设备等。
5.2 预案启动
5.2.1 市城镇燃气突发事件应急指挥部办公室接到事故报告后,将初步情况上报市城镇燃气突发事件应急指挥部,并提出启动本应急预案的建议,经市城镇燃气突发事件应急指挥部会商,报市城镇燃气突发事件应急指挥部指挥长批准后,启动本预案。市城镇燃气突发事件应急指挥部成员迅速到岗到位,实施统一组织和指挥。
5.2.2 对于需要市级层面应对处置的燃气生产安全突发事件,由市人民政府按规定报告岳阳市人民政府。
5.2.3 城镇燃气突发事件发生时,事发单位应立即启动应急预案,在保证安全,不发生次生事件的前提下,采取相应措施控制事态发展。
5.3 指挥与协调
预案启动后,市城镇燃气突发事件应急指挥部和有关人员立即赶赴事故现场,设立现场指挥部,现场指挥部由市城镇燃气突发事件应急指挥部办公室、应急救援部门负责人、事发属地政府和相关部门单位负责人组成。到达事故现场后最高行政级别人员担任现场指挥长,并由指挥长确定各副指挥长及其职责。
5.4 应急处置
5.4.1 突发事件发生后,事故单位应立即启动应急预案,在保证安全,不发生次生事件的前提下,组织本单位应急救援队伍和工作人员营救受伤人员,疏散、撤离、安置受威胁人员;控制危险源,标明危险区城,封锁危险场所,并采取防止危害扩大的必要措施;向所在属地政府(镇、街道)及城管、应急、公安、消防等单位报告信息。
5.4.2 事发属地政府(镇、街道)和其他组织应立即进行宣传动员,组织群众开展自救和互救,协助维护社会秩序,组织开展突发事件应对工作。
5.4.3 事发属地政府(镇、街道)立即调动应急救援力量,采取措施控制事态发展,组织开展应急处置与救援工作,并立即向市人民政府报告信息。
5.4.4 需要市级层面应对处置的城镇燃气突发事件,由市城镇燃气突发事件应急指挥部统一指挥或组织协调相关镇(街道)、市直有关单位和相关企业开展处置工作。
主要包括:
(1)组织协调相关镇(街道)、市直有关单位负责人、专家和应急救援队伍参与应急救援;
(2)制定并组织实施应急救援方案,防止引发次生、衍生事件;
(3)协调相关镇(街道)、市直有关单位提供应急保障,调度各方应急资源;
(4)部署做好维护现场治安秩序和当地社会稳定工作;
(5)及时向上级报告应急处置工作进展情况;
(6)研究处理其他重大事项。
5.4.5 根据现场应急处置工作需要,设立现场指挥部及若干工作组,具体承担应急处置工作。一般设置综合协调组、处置救援组、调查评估组、后勤保障组、宣传报道组、善后工作组、专家组等。各工作组按照职责分工和现场指挥部要求开展工作。
5.4.6 突发事件发生后,应采取下列应急措施:
(1)及时获取现杨信息。组织现场人员、应急测绘和勘察队伍等,利用无人机、雷达、卫星等手段获取现场影像,分析、研判道路桥梁、通信、电力等基础设施和居民住房损毁情况,重要目标、人员密集场所和人口分布等信息,提出初步评估意见,并及时向现场指挥机构报告。
(2)组织救援队伍迅速开展抢险救援工作,控制危险源、减轻或消除危害,并标明危险区域,封锁危险场所,划定警戒区,实行交通管制以及其他控制措施,优先安排、调度、放行应急交通工具;维护事故现场秩序,保护事故现场和相关证据。
(3)组织营救受伤和被困人员,疏散、撤离并妥善安置受威胁人员至事故现场上风方向的安全区,及时通知可能受到事故影响的单位和人员;必要时组织动员社会应急力量有序参与应急处置、受伤人员救助工作。
(4)组织开展伤病员救治、卫生防疫、公共卫生处理、应急心理援助等医疗卫生救援工作。
(5)组织伤亡人数的核查工作,及时公开人员伤亡情况。
(6)在应急救援过程中,发现可能直接危及应急救援人员安全的紧急情况时,应当立即采取相应措施消除隐患,降低或者化解风险,必要时可以暂时撤离应急救援人员。
(7)立即抢修被损坏的交通、通信、供(排)水、供电、供气、供油等公共设施,短时难以恢复的,实施临时过渡方案,保障抢险救援和社会生产生活基本需要。
(8)禁止或者限制使用有关设备、设施,关闭或者限制使用有关场所,中止人员密集场所的活动或者可能导致危害扩大的生产经营活动以及采取其他保护性措施。
(9)启用相关财政资金和储备的应急救援救灾物资,必要时征用其他急需物资、设备、设施和工具。
(10)做好受灾群众基本生活保障工作,提供食品、饮用水、衣被、燃料等基本生活必需品和临时住所。
(11)开展遇难人员善后处置工作,妥善处理遇难人员遗体,做好遇难人员家属安抚等工作。
(12)采取防止发生次生、衍生灾害和事件的必要措施。
(13)法律法规规定的其他应急救援措施。
现场指挥部应当完整、准确记录应急救援的重要事项,妥善保存相关原始资料和证据。
5.5 现场信息采集
现场指挥部负责采集事故现场信息,并及时向市城镇燃气突发事件应急指挥部报告。现场信息包括:人员伤亡、失踪情况、财产损失情况、待救援人员状态、危险源的现状、发展趋势及控制情况、现场救护情况、现场救援进展、现场救援队伍情况、现场救援物资供应情况、现场环境监测情况等。
5.6 信息发布
市城管局、市委宣传部新闻中心负责城镇燃气突发事件信息的发布工作。相关新闻单位按照实事求是、及时、准确的原则,报道事故有关情况。
5.7 响应结束
当遇险人员全部得救,事故现场得以控制,损坏的设施安全修复,环境符合有关标准,导致次生、衍生事故安全隐患清除后,经现场应急指挥部确认,报市城镇燃气突发事件应急指挥部批准后,现场应急处置工作结束,应急救援队伍撤离现场。市城镇燃气突发事件应急指挥部宣布应急结束,并向社会发布。
6.善后工作
6.1 善后处置
6.1.1 灾民安置
民政部门应当迅速设立灾民安置场所和救济物资供应站,继续做好灾民安置和救灾款物接收、发放工作,确保灾民基本生活,受影响地市人民政府应当根据实际情况,制订人员救助、抚慰、抚恤、安置等善后工作计划并组织实施,妥善解决因处置燃气事故引起的矛盾和纠纷。
6.1.2 现场清理
事故处置结束后,由事发属地政府(镇、街道)组织事故责任单位及相关人员进行现场清理。
6.1.3 恢复与重建
事故处置完毕后,由事发属地政府(镇、街道)或聘请第三方专业评估机构联合事故单位对燃气事故造成的损失进行评估,并制定灾后重建和恢复生产、生活计划,迅速进行重建工作,及时向市人民政府报告。市人民政府根据损失评估报告,受影响地区的实际情况与需要,对受影响地区的恢复重建工作提供资金、物资支持和技术指导,并组织或动员其他地区提供资金、物资支援。
6.1.4 征用补偿
事故处置完毕后,事发属地政府(镇、街道)应当及时归还应急救援过程中征用的物资、设施、设备或者占用的房屋等,不能及时归还或者造成损坏的,应当依法予以补偿。采取应急处置措施或者紧急措施致使公民或组织的合法权益受到损害时,应及时依法予以补偿。
6.2 社会救助
6.2.1 募捐
提倡、鼓励企事业单位和个人为恢复重建工作捐赠资金和物资。市总工会等公益性社会团体和组织可根据需要开展经常性的募捐活动,并加强与市、国家红十字会等有关组织的交流与合作,积极吸纳国际非政府组织捐赠救助款物。
6.2.2 司法救济
公民、法人或者其他组织认为行政机关或行政机关工作人员对燃气事故的具体行政行为侵犯了自己合法权益的,可以依法申请行政复议或者提起行政诉讼,有权依法要求赔偿。
6.3 保险
燃气安全事故发生后,事故单位应及时向专业保险机构通报情况,有关保险公司应立即赶赴现场提供定损理赔等保险服务。
6.4 调查与总结
6.4.1 调查
燃气事故现场处置完毕后,市城镇燃气突发事件应急指挥部办公室应当按照法律法规、规章的规定,及时组织调查,查明导致事故发生的原因,人员伤亡及财产损失情况、事故的性质和责任,并形成调查报告,上报市政府和市安全生产委员会办公室。
6.4.2 总结
事故应急处置完毕后,市城镇燃气突发事件应急指挥部办公室应当对应急工作进行总结,找出预防、预测、预警和处置环节中的经验和教训,改进工作,包括解决群众提出的合理要求。需对应急预案进行修订的,应当及时修订,提高预警和应急处置能力。对责任事故必须找出管理上的薄弱环节,提出整改措施,依法追究有关责任人员的法律责任。应急工作总结上报市人民政府。
7.应急保障
7.1 信息与通信保障
市城镇燃气突发事件应急指挥部办公室建立健全燃气安全事故应急救援综合信息系统和燃气安全事故信息报告系统;建立完善全市燃气安全事故信息、救援力量、救援物资等信息数据库,与政府和部门之间互联互通、实现信息共享。通信部门为事故现场提供通信保障。
7.2 应急预案保障
市城管局将结合本地实际情况和特点,制定本市的城镇燃气突发事件应急预案,并报市应急局备案;各燃气经营企业应根据本单位实际,制定燃气安全事故应急预案,并报市城管局备案。
7.3 社会宣传保障
市城管局及各燃气企业,要按照市政府统一部署,有计划、有针对性地开展预防燃气安全事故及有关知识的宣传,增强预防燃气安全事故常识和防范意识,提高防范和应急反应能力。
7.4 应急队伍保障
市城管局燃气主管部门要对本辖市内的城镇燃气突发事件应急处置工作基本人员力量进行摸底调查,做到心中有数,必要时组织跨地区的应急处置演练。组建三支城镇燃气突发事件应急处置队伍:
(1)应急救援队伍:主要由燃气企业专业抢险救援人员组成,担负事发现场的抢险和安全保障。
(2)专家咨询队伍:主要由从事科研、设计、施工、质检、安监等工作的技术专家组成,担负事发现场的安全性鉴定、研究处置和应急方案、提出相应对策和意见。
(3)应急管理队伍:主要由燃气主管部门的各级管理干部组成,负责落实市人民政府和上级燃气主管部门应急命令、指示,组织各单位对燃气重大事故进行应急处置,并与关联单位进行协调及信息交换等工作。
7.5 交通运输保障
市交通局根据救援需要及时提供交通运输保障,建立交通运输保障数据库,确定保障车(船)数量、功能、所在单位和驾驶员名册等。市公安交警部门对事故现场进行交通管制,根据需要开设应急救援特别通道。
7.6 医疗卫生保障
市卫健局建立医疗卫生保障数据库,提供事故医疗救治制定医疗卫生队伍调动方案,储备必要药品、技术、设备和人员等。
7.7 治安保障
市公安局负责应急状态下警力集结、布控、执勤等各项维护社会稳定的保障。
7.8 物资保障
市民政局(包括燃气经营企业)应建立救援物资、生活必需品储备制度,保证事故救援应急物资、生活必需品的供应。
7.9 资金保障
7.9.1 政府专项资金
市人民政府设立突发公共安全事故应急工作专项资金。事故发生后,当专项资金不足时,市财政局及时予以保障。应急工作专项资金专款专用于突发公共安全事故的处置工作。
7.9.2 企业专项资金
燃气企业应当设立本单位城镇燃气突发事件应急处置工作专项资金。
7.9.3 保险
鼓励和支持各保险公司推广针对应急工作的险种,有关燃气生产经营单位应当依法购买工伤保险和安全生产责任保险;鼓励公民和经营企业购买财产保险和人身意外伤害等商业保险;企事业单位应当依法为从业人员办理有关社会保险。
7.10 社会动员和应急避难场所保障
事发属地政府(镇、街道)根据需要动员和组织社会力量参与安全生产事故的应急抢险救援和提供事故受灾人员的应急避难场所。
7.11 法制保障
市城管局和各镇(街道)应当结合本地实际认真贯彻执行预防、处置突发公共事故的法律法规和规章。加强检查督促,发现隐患,及时整改;发现违法行为,严肃查处。进一步完善执法责任和责任追究制,对执法违法、失职渎职、徇私舞弊的,坚决依法追究法律责任。
8.监督管理
8.1宣传教育
8.1.1 市人民政府和市城管局燃气主管部门加强对燃气基本常识、安全运行规程和供气燃气事故处置方法的宣传教育,公布报警电话;
8.1.2 各供气企业应向燃气用户发放安全用气手册,进行安全用气宣传。
8.2培训
各级城镇燃气突发事件应急处置机构应对相关人员进行燃气安全常识、应急抢险知识培训,提高自救互救能力,提高应急抢险救援能力。
各供气企业要加强员工上岗前培训,确保从业人员具备必要的安全生产知识,掌握安全生产规章制度和安全操作规程,具备岗位安全操作技能和处置燃气突发事件的能力;安全管理人员和特种作业人员必须持证上岗。
8.3预案演练
8.3.1 市城镇燃气突发事件应急指挥部办公室每年至少应组织城镇燃气突发事件联合应急处置演练一次,做好各部门及各供气企业之间的协调配合及通信联络,确保燃气紧急状态下的有效沟通和统一指挥,通过应急演练锻炼应急救援队伍,提高事故应急处置能力,进一步完善应急预案。
8.3.2各供气企业应根据应急预案规定,每半年至少组织一次现场应急处置演练,不断提高燃气工作人员的抢险救灾能力,并确保负责应急抢修的队伍和装备始终保持良好的工作状态。
8.3.3演练重点训练的项目是:
(1)消防器材是否放在最方便的位置;
(2)人员疏散的最佳最短路径及时间;
(3)警戒线设定距离、时间;
(4)抢险的最佳位置、最佳路径;
(5)抢险的最佳方法、最佳效果;
(6)伤员抢救方案;
(7)救援到达速度。
8.4 监督检查
市城管局、市应急局应当对各成员单位的应急职责及物资储备情况进行监督检查,保障预案各项措施落实到位。
8.5 奖励
在城镇燃气突发事件应急处置工作中有下列表现之一的单位和个人,依据《中华人民共和国安全生产法》的有关规定,给予表彰和奖励。
(1)指挥得当、措施得力,出色完成应急处置任务,成绩显著的。
(2)信息报告及时,防止或抢救事故灾难有功,使国家、集体和人民群众的财产免受损失或者减少损失的。
(3)对应急处置工作提出重大建议,实施效果显著的。
(4)有其他特殊贡献的。
8.6 惩处
在城镇燃气突发事件应急处置工作中有下列行为之一,按照法律法规及有关规定,对有关责任人员视情节和危害后果,依法给予行政处分,构成犯罪的,由司法机关依法追究刑事责任。
(1)不按照规定制订城镇燃气突发事件应急预案,拒绝履行应急义务的。
(2)不按照规定报告、通报事故真实情况的。
(3)拒不执行城镇燃气突发事件应急预案,玩忽职守,不服从命令和指挥,或者在应急响应时临阵脱逃的。
(4)盗窃、挪用、贪污应急工作资金或者物质的。
(5)阻碍应急处置工作人员依法执行任务或者进行破坏活动的。
(6)散布谣言,扰乱社会秩序的。
(7)有其他危害应急工作行为的。
9 附则
9.1 预案制订
市城管局组织应急预案编写、修订等工作;各镇(街道)及相关部门单位应参照本预案,根据自身实际情况制订相应的城镇燃气突发事件专项应急预案。
9.2预案更新
出现法律、法规、规章、标准、上位预案中的有关规定发生变化,应急指挥机构及其职责发生重大调整、重要应急资源发生重大变化等情况时,市城管局应及时修订和完善本预案。
9.3相关预案的制订要求
(1)维持用户最低用气需求预案
本市的供气企业应制定保证用户最低需求气量的调配应急预案。因燃气突发事件可能影响输气管道正常运行,导致全局或部分用户供气中断或减少,供气企业应在保证安全和有利于突发事件处置的前提下,尽力维持用户最低的用气需求。
(2)管线应急处置预案
为了快速响应,在最短时间有效完成抢修处置,必须分析输气管线经由的不同地域及可能发生的各种典型案例,预先制定针对输气管线因本身缺陷或第三方影响可能导致变形、漂管、悬空、泄漏、开裂等突发事件的应急预案,制定具体处置措施。
(3)燃气场站和储气罐应急处置预案
各供气企业应对其所管辖的场、站、储气罐等重点地区和设施做出应急管理预案,保证其安全、稳定运行。
(4)其他应急处置预案
城镇燃气企业在生产运行过程中可能发生的事故主要有火灾、机械伤害、触电、中毒和窒息、车辆伤害、容器爆炸、其他爆炸、物体打击、高处坠落和其他伤害等。因此各城镇燃气企业应急预案体系除编制综合应急预案及保供、管网、用户和场站等专项应急预案外,还应制定触电、物体打击、机械伤害、高处坠落、车辆伤害和其他伤害等生产安全事故现场处置方案。
9.4预案批准与上报
本预案经市人民政府批准后实施,由市城管局负责印发及解释;抄送至市应急局、市市场监督局等相关部门。
9.5预案有效时间
本预案于2024年 月 日发布,2024年 月 日实施,有效期3年。
10 附录
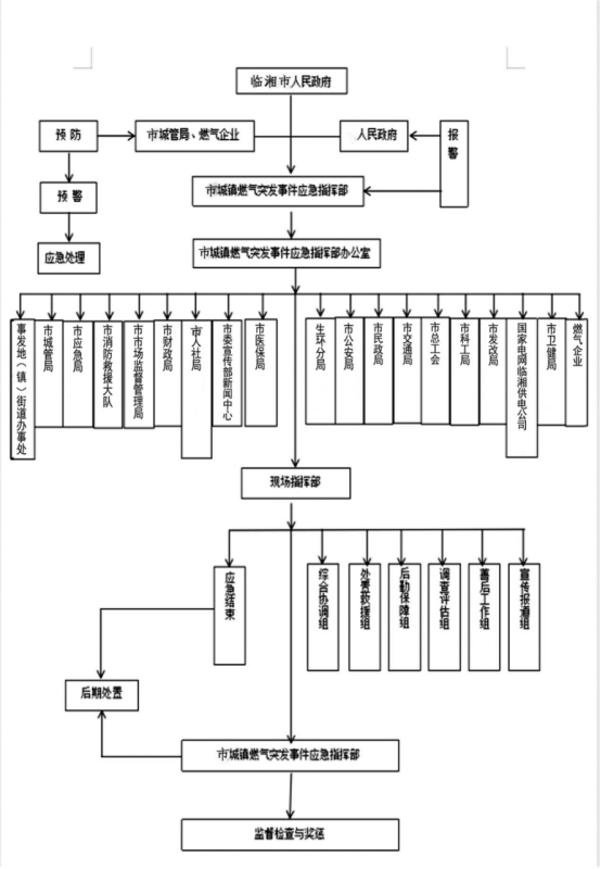
10.1 临湘市城镇燃气突发事件应急指组织机构框架图
10.2 临湘市城镇燃气突发事件应急响应流程图
10.3 临湘市城镇燃气突发事件应急指挥部成员名单及联系方式表
10.4 临湘市城镇燃气突发事件应急处置队伍及装备表
10.5 城镇燃气突发应急预案启动审批表
10.6 城镇燃气突发事件情况通报审批表
10.7 城镇燃气突发事件新闻发布审批表
10.8 城镇燃气突发事件应急结束审批表
临湘市城镇燃气突发事件应急组织机构框架图

临湘市城镇燃气突发事件应急响应流程图

城镇燃气突发事件应急预案启动审批表
|
呈报单位 |
|
|
城镇燃气突发事件基本情况 |
|
|
市城镇燃气突发事件应急指挥部办公室意见 |
|
|
市人民政府领导批示 |
城镇燃气突发事件情况通报审批表
|
呈报单位 |
|
|
城镇燃气突发事件情况通报 基本内容 |
|
|
市城镇燃气突发事件应急指挥部办公室意见 |
|
|
市人民政府领导批示 |
城镇燃气突发事件新闻发布审批表
|
呈报单位 |
|
|
新闻发布会 基本内容 |
|
|
市城镇燃气突发事件应急指挥部 办公室意见 |
|
|
市人民政府新闻 办公室意见 |
|
|
市城镇燃气突发事件应急指挥部领导意见 |
城镇燃气突发事件应急结束审批表
|
呈报单位 |
|
|
城镇燃气突发事件应急处置任务完成情况 |
|
|
专家组意见 |
|
|
市人民政府新闻 办公室意见 |
|
|
市城镇燃气突发事件应急指挥部领导意见 |