临湘市人民政府 白羊田镇
政府信息公开
政府信息公开指南
政府信息公开制度
法定主动公开内容
机构设置
人事信息
资金信息
惠农补贴
政策文件
规划计划
政府信息公开年报
依 申 请公 开
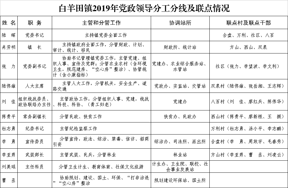
白羊田镇2019年党政领导分工分线及联点情况
来源: 白羊田镇
发布时间: 2019-11-06 15:06
浏览次数:
1