临湘市人民政府 桃林镇
政府信息公开
政府信息公开指南
政府信息公开制度
法定主动公开内容
机构设置
人事信息
惠农补贴公示
政策文件
规划计划
资金信息
统计数据
通知公告
政府信息公开年报
依 申 请公 开
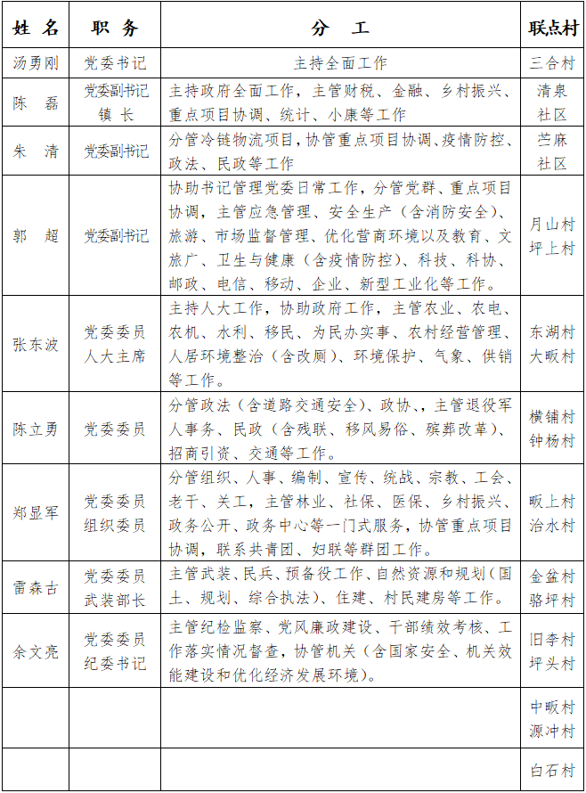
桃林镇2023年党政领导分工及各村(社区)办点情况
来源: 桃林镇
发布时间: 2023-06-25 10:30
浏览次数:
1
党政领导分工一览表
镇干部办点情况一览表